H-86ACS3 Ch= V-2527-1
Westinghouse El. & Mfg. Co. - see also Canadian W.
- Country
- United States of America (USA)
- Manufacturer / Brand
- Westinghouse El. & Mfg. Co. - see also Canadian W.
- Year
- 1962
- Category
- Sound/Video Recorder and/or Player
- Radiomuseum.org ID
- 138840
-
- alternative name: Westinghouse El. Int.
Click on the schematic thumbnail to request the schematic as a free document.
- Number of Tubes
- 3
- Main principle
- Audio-Amplification
- Wave bands
- - without
- Details
- Rec.Player+Audio.Amp+LS
- Power type and voltage
- Alternating Current supply (AC) / 110 - 120 Volt
- Loudspeaker
- 2 Loudspeakers / Ø 4 inch = 10.2 cm
- Material
- Leather / canvas / plastic - over other material
- from Radiomuseum.org
- Model: H-86ACS3 Ch= V-2527-1 - Westinghouse El. & Mfg. Co. -
- Shape
- Tablemodel, Box - most often with Lid (NOT slant panel).
- Notes
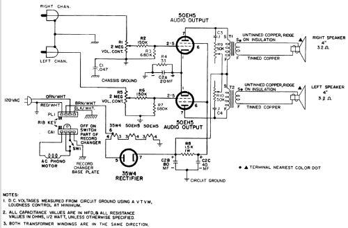
- The Westinghouse Model H-86ACS3 is an AC Operated 3 Tube Stereo Amplifier with 4 Speed Automatic Record Changer. Has Qty(2) PM 4" speakers. Cabinet color is Charcoal. Uses Record Changer 670V021H01, with speeds of 16, 33, 45 and 78 RPM. Westinghouse models H-86ACS1 and H-86ACS2 use the same chassis and schematic, the difference being cabinet color.
- Literature/Schematics (1)
- Photofact Folder, Howard W. SAMS (Date 1-64, Set 673, Folder 13)
- Literature/Schematics (2)
- - - Manufacturers Literature (Westinghouse Datasheet PH6030)
- Author
- Model page created by Egon Penker. See "Data change" for further contributors.
- Other Models
-
Here you find 3157 models, 1761 with images and 2673 with schematics for wireless sets etc. In French: TSF for Télégraphie sans fil.
All listed radios etc. from Westinghouse El. & Mfg. Co. - see also Canadian W.