H-89ACS1 Ch= V-2523-1
Westinghouse El. & Mfg. Co. - see also Canadian W.
- País
- Estados Unidos
- Fabricante / Marca
- Westinghouse El. & Mfg. Co. - see also Canadian W.
- Año
- 1963
- Categoría
- Registrador o reproductor de sonido o visual
- Radiomuseum.org ID
- 91896
-
- alternative name: Westinghouse El. Int.
Haga clic en la miniatura esquemática para solicitarlo como documento gratuito.
- Numero de valvulas
- 3
- Principio principal
- Amplificador de Audio
- Gama de ondas
- - no hay
- Especialidades
- Tocadiscos con ampli. y altavoz
- Tensión de funcionamiento
- Red: Corriente alterna (CA, Inglés = AC) / 108-130 Volt
- Altavoz
- 4 Altavoces
- Material
- Cuero/Tela/ Plástico sobre otros materiales
- de Radiomuseum.org
- Modelo: H-89ACS1 Ch= V-2523-1 - Westinghouse El. & Mfg. Co. -
- Forma
- Sobremesa, caja, normalmente con tapa (panel no inclinado).
- Anotaciones
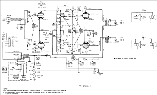
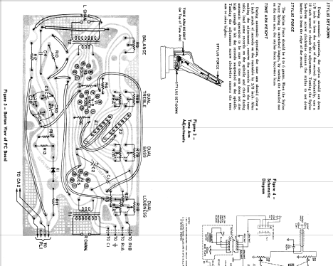
- The Westinghouse Model H-89ACS1 is an AC Operated 3 Tube Stereo Amplifier with 4 Speed Automatic Record Changer. Has Qty(2) PM 4" speakers and Qty(2) PM 6" speakers. Cabinet color is Moroccan Charcoal. Uses Record Changer 670V021H02, with speeds of 16, 33, 45 and 78 RPM.
- Referencia esquema
- Beitman Radio Diagrams Vol. 24, 1964
- Documentación / Esquemas (1)
- - - Manufacturers Literature (Westinghouse Datasheet PH6041)
- Autor
- Modelo creado por Egon Penker. Ver en "Modificar Ficha" los participantes posteriores.
- Otros modelos
-
Donde encontrará 3157 modelos, 1761 con imágenes y 2673 con esquemas.
Ir al listado general de Westinghouse El. & Mfg. Co. - see also Canadian W.