H-94ACR1 Ch= V-2518-2
Westinghouse El. & Mfg. Co. - see also Canadian W.
- Pays
- Etats-Unis
- Fabricant / Marque
- Westinghouse El. & Mfg. Co. - see also Canadian W.
- Année
- 1964
- Catégorie
- Radio - ou tuner d'après la guerre 1939-45
- Radiomuseum.org ID
- 216236
-
- alternative name: Westinghouse El. Int.
Cliquez sur la vignette du schéma pour le demander en tant que document gratuit.
- No. de tubes
- 5
- Principe général
- Super hétérodyne (en général); FI/IF 455 kHz; 2 Etage(s) BF
- Circuits accordés
- 6 Circuits MA (AM)
- Gammes d'ondes
- PO uniquement
- Particularités
- Tourne disque avec changeur
- Tension / type courant
- Alimentation Courant Alternatif (CA) / 120 Volt
- Haut-parleur
- HP dynamique à aimant permanent + bobine mobile / Ø 4 inch = 10.2 cm
- Puissance de sortie
- 0.9 W (qualité inconnue)
- Matière
- Cuir / canvas / plastique mais autre matériel en dessous!
- De Radiomuseum.org
- Modèle: H-94ACR1 Ch= V-2518-2 - Westinghouse El. & Mfg. Co. -
- Forme
- Modèle de table boitier avec vouvercle
- Remarques
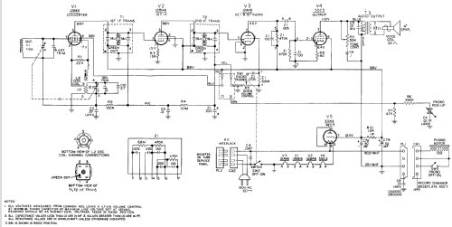
- The Westinghouse model H-94ACR1 is a portable 5 tube AM receiver with 4 speed Record Player. AM Tuning Range: 540 to 1600 kHz. Has Qty(1) PM 4" speaker. Uses Record Changer 670V031H01, with speeds 16, 33, 45 and 78 RPM.
- Schémathèque (1)
- - - Manufacturers Literature (Westinghouse Datasheet PH6056)
- Auteur
- Modèle crée par John Kusching. Voir les propositions de modification pour les contributeurs supplémentaires.
- D'autres Modèles
-
Vous pourrez trouver sous ce lien 3155 modèles d'appareils, 1761 avec des images et 2671 avec des schémas.
Tous les appareils de Westinghouse El. & Mfg. Co. - see also Canadian W.