X2232R Ch= 17X22
Zenith Radio Corp.; Chicago, IL
- Produttore / Marca
- Zenith Radio Corp.; Chicago, IL
- Anno
- 1955/1956
- Categoria
- Televisore (TV) / Monitor
- Radiomuseum.org ID
- 296441
-
- alternative name: Chicago Radio Lab
Clicca sulla miniatura dello schema per richiederlo come documento gratuito.
- Numero di tubi
- 17
- Valvole
- 6BK7A 6U8 6CB6 6CB6 6AU8 6AU8 6BN6 6AQ5 6BY6 12B4A 6AL5 6SN7GTB 6BQ6GT 6AX4GT 1B3GT 5U4GA 21ALP4 or 21ALP4A
- Principio generale
- Supereterodina con stadio RF
- Gamme d'onda
- VHF/UHF (ved. i dettagli nelle note)
- Tensioni di funzionamento
- Alimentazione a corrente alternata (CA) / 60 cycles, 110-120 Volt
- Altoparlante
- AP magnetodinamico (magnete permanente e bobina mobile) / Ø 5.25 inch = 13.3 cm
- Materiali
- Plastica (non bachelite o catalina)
- Radiomuseum.org
- Modello: X2232R Ch= 17X22 - Zenith Radio Corp.; Chicago,
- Forma
- Soprammobile con qualsiasi forma (non saputo).
- Annotazioni
-
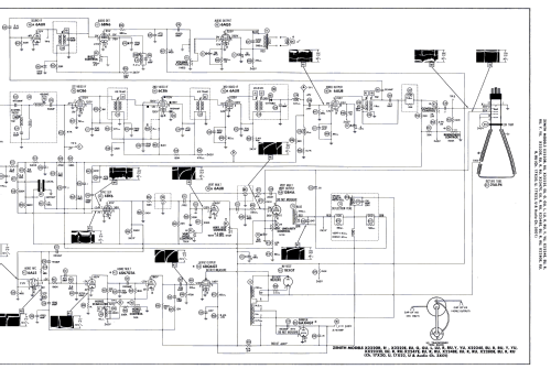
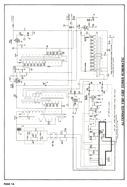
The ZENITH model X2232R is a 21" b/w TV with US standard VHF Tuner channels 2 thru 13 equipped with VHF-tuner S-22778, chassis 17X22 and picture tube 21ALP4 or 21ALP4A.
- Letteratura / Schemi (1)
- Photofact Folder, Howard W. SAMS (Set 306 Folder 14 dated 2-56)
- Letteratura / Schemi (2)
- Zenith Service Manual - 1956 Television Receivers TV-15
- Autore
- Modello inviato da John Kusching. Utilizzare "Proponi modifica" per inviare ulteriori dati.
- Altri modelli
-
In questo link sono elencati 4517 modelli, di cui 4109 con immagini e 3653 con schemi.
Elenco delle radio e altri apparecchi della Zenith Radio Corp.; Chicago, IL