Z3004R Ch= 17Z22Q
Zenith Radio Corp.; Chicago, IL
- Pays
- Etats-Unis
- Fabricant / Marque
- Zenith Radio Corp.; Chicago, IL
- Année
- 1956/1957
- Catégorie
- Récepteur de télévision ou moniteur
- Radiomuseum.org ID
- 261610
-
- alternative name: Chicago Radio Lab
Cliquez sur la vignette du schéma pour le demander en tant que document gratuit.
- No. de tubes
- 17
- Lampes / Tubes
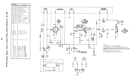
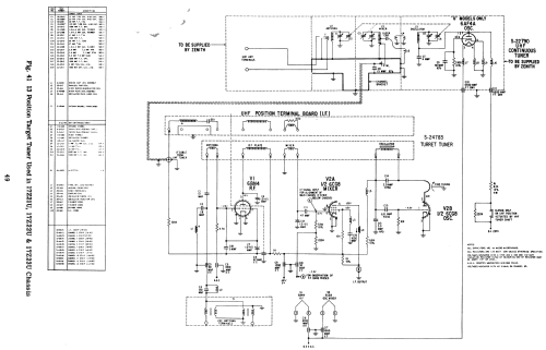
- 6BN4 6CG8 3CB6 3CB6 3CB6 6AU8 3BN6 6AQ5 6BU8 6CM7 6CN7 6CG7 6DQ6 1B3GT 6AX4GT or 6AX4GTA 5U4GA or 5U4GB 21ALP4A
- Principe général
- Super hétérodyne avec étage HF
- Gammes d'ondes
- VHF/UHF (voir details en note)
- Tension / type courant
- Alimentation Courant Alternatif (CA) / 60 cycles, 110-120 Volt
- Haut-parleur
- HP dynamique à aimant permanent + bobine mobile
- Puissance de sortie
- 1.3 W (1.6 W max.)
- De Radiomuseum.org
- Modèle: Z3004R Ch= 17Z22Q - Zenith Radio Corp.; Chicago,
- Remarques
-
The Zenith Z3004R is a 21" b/w TV with US standard VHF Tuner channels 2 thru 13. Equipped with chassis 17Z22Q and picture tube 21ALP4A.
- Schémathèque (1)
- Photofact Folder, Howard W. SAMS (Set 343, folder 18 dated 1-57)
- Schémathèque (2)
- - - Manufacturers Literature (Zenith 1957 Television Receivers Service Manual TV-17 Dated 5-29-56)
- Auteur
- Modèle crée par John Kusching. Voir les propositions de modification pour les contributeurs supplémentaires.
- D'autres Modèles
-
Vous pourrez trouver sous ce lien 4517 modèles d'appareils, 4109 avec des images et 3653 avec des schémas.
Tous les appareils de Zenith Radio Corp.; Chicago, IL