telefunken: U53; Bajazzo, no sound on FM
? telefunken: U53; Bajazzo, no sound on FM
Hello, everyone:
I bought this Telefunken Bajazzo U53 radio off eBay, it is working on AM, but no sound from FM. The FM front end and IF chain are working fine because another radio could pick up its 10.7Mhz IF signal before the FM discriminator, but there is no out put from the discriminator itself.
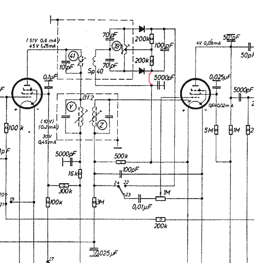
I carefully traced the connections found it was soldered differently than the schematics. I am attaching part of the schematics to show the discriminator. The red line is the actual soldering, but not exist on the schematics. I found there is no trace of recent repair, it seemed to be factory soldering or maybe very early repair.
My question is, would this be the reason of FM failure? If this is factory soldering, why is it different from the schematics?
Attachments:- Bajazzo U53 FM discriminator (50 KB)
To thank the Author because you find the post helpful or well done.
Phase-discriminator
Dear Songping,
in this radio a phase-discriminator circuit (also called "Rieggerkreis" or "Foster-Seeley-Demodulator") is used for FM-Demodulation, example see below, not the later on mostly applicated ratiodetector.

Mr. Bernhard Nagel forwarded your figure to me (Thank you !) because I was not able to open it. He and I myself assume that the ground connection see arrow is missing in the schematic. This necessary connection (the red one in your figure) is existing in your radio. Therefore your way - tracing the original wiring - was right. My advice - if you didn't already - is to check both diodes and the voltages at the last IF-tube, screen grid only 10 volts (limiter) and plate 51 volts for FM operation. You should also trace the AF-connection from the upper diode to the volume potentiometer.
And - I forgot - you will get an output voltage from the discriminator only in case of differences from center IF (10,7 MHz) ! This requires operating RF-stages and that a broadcast station is received.
Best regards
Rolf
To thank the Author because you find the post helpful or well done.
Wrong direction
Dear readers,
if one runs into desorientation it is the best to stop and make a new approach. The assumed missing ground connection is a mistake which I made for the following reasons:
1. We have indeed two different schematics of the same equipment in RM. Due to some problems with my PC I was not able to look at both schematics and clearly recognize the resulting problem.
2. My figure from the phase discriminator is only a general presentation. Real executed circuits differ in most cases from such an "ideal". This can be clearly observed when looking at our considerated schematic/s and the other various constructions which can be found at equipment designed during the "early FM times".
Sorry for that - and now I will stick to the facts.
Hr. Knoll (thank you very much for your support !) forwarded me yesterday the two kinds of schematics and draw my attention to the problem of the complicated ac/dc-situation of this radio which is caused amongst others by the direct heating of the tubes (cathode connections) and the both possibilities of battery or mains operation. Therefore no direct connection of the detector's low end with ground potential was possible.
The necessary ac reference ground for the detector output is provided by the connection with the 5 nF capacitor. That means the connection shown in Hrn. Arpad Roth's schematic (and which is obviously present in your radio) is correct.
Further considerations:
This radio was in working order when delivered to sale. Therefore we may generally assume that – independent of any schematic – it was correctly assembled and had passed the quality tests in the factory. If nobody made a change in wiring or, regarding components, replacements with unsuitable parts, we have no reason to believe that a later occurring malfunction has something to do with the fact of two or more existing different schematics. However, if changes can be observed during a careful examination, one should try to reverse them.
The function of the FM-detector might be tested e. g. by applying about 0,1 volt IF-voltage to the 100 pF grid capacitor of the second DF 91 and variation of the frequency plus/minus 100 kHz to get positive and negative output voltage of about the same size, depending on the amount of the frequency change.
Best regards
Rolf
To thank the Author because you find the post helpful or well done.
Thanks Rolf
Don't have much time to investigate further, have decided to put it aside for a while, when I have time, will pick up again.
Appreciate your time!
To thank the Author because you find the post helpful or well done.