- País
- Estados Unidos
- Fabricante / Marca
- AMI Entertainment, Automatic Musical Instruments, Rowe AC, Rowe International; Grand Rapids (MI)
- Año
- 1959 ??
- Categoría
- Amplificador de audio o mezclador
- Radiomuseum.org ID
- 329710
-
- Brand: AMI
Haga clic en la miniatura esquemática para solicitarlo como documento gratuito.
- Numero de valvulas
- 6
- Principio principal
- Amplificador de Audio
- Gama de ondas
- - no hay
- Tensión de funcionamiento
- Red: Corriente alterna (CA, Inglés = AC) / 117 Volt
- Altavoz
- - Este modelo usa altavoz exterior (1 o más).
- Potencia de salida
- 25 W (unknown quality)
- Material
- Metálico
- de Radiomuseum.org
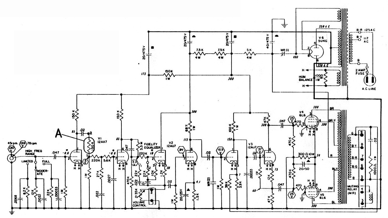
- Modelo: Amplifier R-145 - AMI Entertainment, Automatic
- Forma
- Chasis (tambien de autoradio)
- Ancho, altura, profundidad
- 12.25 x 6.5 x 6.75 inch / 311 x 165 x 171 mm
- Anotaciones
-
Jukebox amplifier.
- Peso neto
- 20 lb (20 lb 0 oz) / 9.080 kg
- Autor
- Modelo creado por Gottfried Silberhorn. Ver en "Modificar Ficha" los participantes posteriores.
- Otros modelos
-
Donde encontrará 39 modelos, 33 con imágenes y 15 con esquemas.
Ir al listado general de AMI Entertainment, Automatic Musical Instruments, Rowe AC, Rowe International; Grand Rapids (MI)
Colecciones
El modelo Amplifier es parte de las colecciones de los siguientes miembros.
Contribuciones en el Foro acerca de este modelo: AMI Entertainment,: Amplifier R-145
Hilos: 1 | Mensajes: 3
Hallo Zusammen!
Kann mir jemand bitte einen Rat geben was ich machen kann?
Bei meinem Verstärker kracht es im Lautsprecher wenn ich drehe. Das Poti ist in
Ordnung und sauber aber ich denke es kommt von der Spannung der Kathode.
Es stehen bei voller Lautstärke 20 Volt an der Kathode an und am Regler über den 1,2kOhm
Kathodenwiderstand stehen 15 Volt an. In der Anlage der Schaltplan.
Kondensatoren wurden schon alle erneuert.
Danke und LG
Anexos
- Verstärker R-145 oder F-1297 (195 KB)
Helmut Brandstätter, 25.Jun.25