Capacitive Burglar Alarm (Allarme Capacitivo) UK790
Amtron, (High-Kit, Amtroncraft); Milano
- Paese
- Italy
- Produttore / Marca
- Amtron, (High-Kit, Amtroncraft); Milano
- Anno
- 1971–1980
- Categoria
- Kit, scatola di montaggio (parti sfuse e istruzioni o solo istruzioni di montaggio)
- Radiomuseum.org ID
- 208825
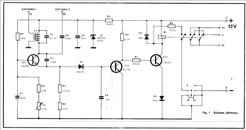
Clicca sulla miniatura dello schema per richiederlo come documento gratuito.
- Numero di transistor
- 3
- Gamme d'onda
- - senza
- Tensioni di funzionamento
- Batterie / presa di alimentazione supplementare / 12 Volt
- Altoparlante
- - - Nessuna uscita audio.
- Materiali
- Mobile di metallo
- Radiomuseum.org
- Modello: Capacitive Burglar Alarm UK790 - Amtron, High-Kit, Amtroncraft;
- Forma
- Soprammobile con qualsiasi forma (non saputo).
- Dimensioni (LxAxP)
- 107 x 40 x 77 mm / 4.2 x 1.6 x 3 inch
- Annotazioni
- Alimentazione: 12 Vc.c.
Corrente assorbita: 90 mA
Ingressi: 2 (ad alta e bassa impedanza)
Uscita: commutabile per allarme persistente e allarme momentaneo
Apparecchio in scatola di montaggio (kit) o preassemblato.
- Bibliografia
- Amtron Catalogo Kit N.6, N.15
- Letteratura / Schemi (1)
- Amtron Katalog 71/72
- Autore
- Modello inviato da Pasquale Baiocato. Utilizzare "Proponi modifica" per inviare ulteriori dati.
- Altri modelli
-
In questo link sono elencati 325 modelli, di cui 322 con immagini e 249 con schemi.
Elenco delle radio e altri apparecchi della Amtron, (High-Kit, Amtroncraft); Milano
Collezioni
Il modello Capacitive Burglar Alarm (Allarme Capacitivo) fa parte delle collezioni dei seguenti membri.