LG300 (LGU300)
Blaupunkt (Ideal), Berlin, später Hildesheim
- Country
- Germany
- Manufacturer / Brand
- Blaupunkt (Ideal), Berlin, später Hildesheim
- Year
- 1930–1932
- Category
- Broadcast Receiver - or past WW2 Tuner
- Radiomuseum.org ID
- 481
-
- alternative name: Ideal-Radiotelephon- und App-fabr. || Ideal-Werke AG; Berlin (ab 1934)
- Brand: Rotstern
Click on the schematic thumbnail to request the schematic as a free document.
- Number of Tubes
- 3
- Main principle
- TRF with regeneration; 2 AF stage(s)
- Tuned circuits
- 1 AM circuit(s)
- Wave bands
- Broadcast (MW) and Long Wave.
- Power type and voltage
- Direct Current supply (DC) / 110; 220 Volt
- Loudspeaker
- Magnetic loudspeaker (reed) of high quality (4 magnet poles).
- Material
- Wooden case
- from Radiomuseum.org
- Model: LG300 - Blaupunkt Ideal, Berlin,
- Shape
- Tablemodel, high profile (upright - NOT Cathedral nor decorative).
- Dimensions (WHD)
- 350 x 410 x 170 mm / 13.8 x 16.1 x 6.7 inch
- Notes
-
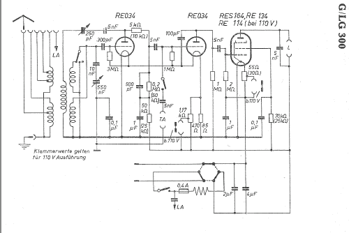
Ch= G300; [501, 569]
Zusätzlich Röhren, zwei Ausführungen:
- für Gleichstrom 110 V, mit RE114 Serie, Preis RM 21,50, Mehrpreis für RES164 Serie RM 11,-
- für Gleichstrom 220 V, mit RE134 Serie, Preis RM 24,-, Mehrpreis für RES164 Serie RM 8,50
Price in Spain (1931) = 550 pts
- Net weight (2.2 lb = 1 kg)
- 6.7 kg / 14 lb 12.1 oz (14.758 lb)
- Price in first year of sale
- 138.00 RM +
- Source of data
- Katalog Radio-Zentrale Prohaska 1930/31 (dick) / Radiokatalog Band 1, Ernst Erb
- Circuit diagram reference
- Lange + FS-Bestückungstabellen
- Mentioned in
- Katalog Radio-Zentrale Prohaska 1931/32 (!)
- Literature/Schematics (4)
- Advert in La Vanguardia (Barcelona-Spain) may 1931
- Picture reference
- Das Modell ist im «Radiokatalog» (Erb) abgebildet.
- Other Models
-
Here you find 3616 models, 3308 with images and 2357 with schematics for wireless sets etc. In French: TSF for Télégraphie sans fil.
All listed radios etc. from Blaupunkt (Ideal), Berlin, später Hildesheim
Collections
The model is part of the collections of the following members.