Omnibus Anlage München V (5) ab Z 520001
Blaupunkt (Ideal), Berlin, später Hildesheim
- Country
- Germany
- Manufacturer / Brand
- Blaupunkt (Ideal), Berlin, später Hildesheim
- Year
- 1968/1969
- Category
- Car Radio, perhaps also + sound player/recorder
- Radiomuseum.org ID
- 27485
-
- alternative name: Ideal-Radiotelephon- und App-fabr. || Ideal-Werke AG; Berlin (ab 1934)
- Brand: Rotstern
Click on the schematic thumbnail to request the schematic as a free document.
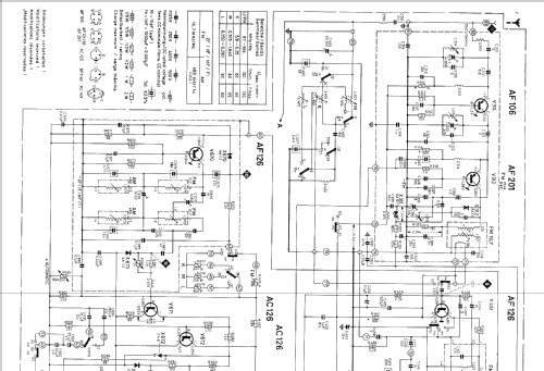
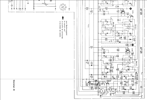
- Number of Transistors
- 15
- Main principle
- Superheterodyne (common); ZF/IF 460 or 452/10700 kHz
- Tuned circuits
- 10 AM circuit(s) 15 FM circuit(s)
- Wave bands
- Broadcast, Long Wave, Short Wave plus FM or UHF.
- Power type and voltage
- Storage Battery for all (e.g. for car radios and amateur radios) / 12; 24 Volt
- Loudspeaker
- - This model requires external speaker(s).
- Power out
- 12 W (unknown quality)
- Material
- Metal case
- from Radiomuseum.org
- Model: Omnibus Anlage München V ab Z 520001 - Blaupunkt Ideal, Berlin,
- Shape
- Chassis only or for «building in»
- Dimensions (WHD)
- 138 x 183 x 125 mm / 5.4 x 7.2 x 4.9 inch
- Notes
-
Halbleiter teilweise mehrfach vorhanden.
Omnibus-Übertragungsanlage München V bestehend aud Empfängerteil Köln Serie Z ohne NF-Stufe, Bedienungsteil und Leistungsverstärker. Anschlüsse für 8 Innen-, 1 Kontroll- und 1 Außenlautsprecher.
- Net weight (2.2 lb = 1 kg)
- 6.6 kg / 14 lb 8.6 oz (14.537 lb)
- Price in first year of sale
- 836.00 DM
- External source of data
- erb
- Source of data
- Handbuch VDRG 1968/1969
- Literature/Schematics (1)
- -- Original-techn. papers.
- Other Models
-
Here you find 3610 models, 3303 with images and 2356 with schematics for wireless sets etc. In French: TSF for Télégraphie sans fil.
All listed radios etc. from Blaupunkt (Ideal), Berlin, später Hildesheim