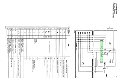
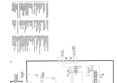
Videotext Nachrüstsatz 7.663.950
Blaupunkt (Ideal), Berlin, später Hildesheim
- Paese
- Germania
- Produttore / Marca
- Blaupunkt (Ideal), Berlin, später Hildesheim
- Anno
- 1983
- Categoria
- Miscellanea (Altro, Varie) - vedere nelle note
- Radiomuseum.org ID
- 319572
-
- alternative name: Ideal-Radiotelephon- und App-fabr. || Ideal-Werke AG; Berlin (ab 1934)
- Brand: Rotstern
Clicca sulla miniatura dello schema per richiederlo come documento gratuito.
- Numero di transistor
- A semiconduttori.
- Semiconduttori
- Gamme d'onda
- - senza
- Tensioni di funzionamento
- Fornita mediante altra unità o unità principale.
- Altoparlante
- - - Nessuna uscita audio.
- Materiali
- Printed Circuit Board
- Radiomuseum.org
- Modello: Videotext Nachrüstsatz 7.663.950 - Blaupunkt Ideal, Berlin,
- Forma
- Chassis o in scatola da montaggio
- Annotazioni
-
Videotextnachrüstsatz, kann in alle Geräte mit Bedienteil IL32, IR32, IS32, ID32, IM32 oder IP32 und Chassis FM120 eingebaut werden, außer in Colombo IL32 Color.
- Bibliografia
- -- Original-techn. papers.
- Autore
- Modello inviato da Richard Winter. Utilizzare "Proponi modifica" per inviare ulteriori dati.
- Altri modelli
-
In questo link sono elencati 3610 modelli, di cui 3303 con immagini e 2355 con schemi.
Elenco delle radio e altri apparecchi della Blaupunkt (Ideal), Berlin, später Hildesheim