- Pays
- Canada
- Fabricant / Marque
- Canadian Westinghouse, Hamilton
- Année
- 1953 ??
- Catégorie
- Radio - ou tuner d'après la guerre 1939-45
- Radiomuseum.org ID
- 240927
-
- alternative name: Westinghouse Canada
Cliquez sur la vignette du schéma pour le demander en tant que document gratuit.
- No. de tubes
- 5
- Principe général
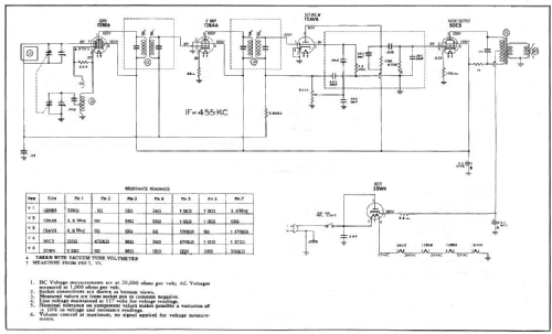
- Super hétérodyne (en général); FI/IF 455 kHz; 2 Etage(s) BF
- Circuits accordés
- 6 Circuits MA (AM)
- Gammes d'ondes
- PO uniquement
- Tension / type courant
- Appareil tous courants (CA / CC) / 120 Volt
- Haut-parleur
- HP dynamique à aimant permanent + bobine mobile / Ø 4 inch = 10.2 cm
- Puissance de sortie
- 1 W (qualité inconnue)
- Matière
- Plastique moderne (pas de bakélite, ni de catalin)
- De Radiomuseum.org
- Modèle: 5T113 - Canadian Westinghouse,
- Forme
- Modèle de table sans poussoirs, modèle cheminée
- Dimensions (LHP)
- 12 x 8 x 6 inch / 305 x 203 x 152 mm
- Remarques
-
This model has a printed circuit board.
- Auteur
- Modèle crée par Tom Seeger. Voir les propositions de modification pour les contributeurs supplémentaires.
- D'autres Modèles
-
Vous pourrez trouver sous ce lien 385 modèles d'appareils, 174 avec des images et 357 avec des schémas.
Tous les appareils de Canadian Westinghouse, Hamilton