• Jahr
  • 1960
  • Kategorie
  • NF-(Niederfrequenz-) Verstärker oder -Mixer
  • Radiomuseum.org ID
  • 336058

Klicken Sie auf den Schaltplanausschnitt, um diesen kostenlos als Dokument anzufordern.

 Technische Daten

  • Anzahl Röhren
  • 4
  • Hauptprinzip
  • NF-Verstärkung; 4 NF-Stufe(n)
  • Wellenbereiche
  • - ohne
  • Betriebsart / Volt
  • Wechselstromspeisung / 110; 125; 145; 220; 250 Volt
  • Lautsprecher
  • - Dieses Modell benötigt externe(n) Lautsprecher.
  • Belastbarkeit / Leistung
  • 3 W (5 W max./spitze)
  • Material
  • Metallausführung
  • von Radiomuseum.org
  • Modell: ST5 - Cibot Radio; Paris
  • Form
  • Regalgerät wie HiFi-Komponente für Bücherwand.
  • Abmessungen (BHT)
  • 260 x 105 x 155 mm / 10.2 x 4.1 x 6.1 inch
  • Bemerkung
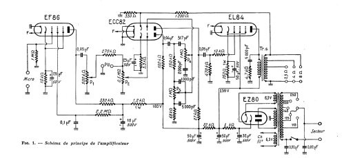
  • Caractéristiques de l'amplificateur  CIBOT ST5 
    *  4 lampes puissance 5 W
    *  Distorsion < à 2% à 3 W.
    *  1 entrée micro Haute impédance sensibilité 5 mV.
    *  1 entrée PU Haute impédance sensibilité  300  mV.
    *  1 entrée PU Basse impédance sensibilité  10 mV.
    *  Bande passante ± 1,5dB de 50 à 10 000 Hz.
    *  Impédances de sortie 2,5-4-8 ohms
    *  2 Réglages de tonalité: aiguës: ± 13db à 10000 Hz / graves: ± 13db à 50 Hz.
    *  Rapport Signal/Bruit : - 90 dB.
    *  Secteur Alternatif 110/250 volts 50 VA.
    *  Coffret métal  ajouré.

    Les fonctions des 4 tubes sont les suivantes :
    EZ80: Redresseur biplaque.
    EF86: Préamplificateur micro.
    ECC82(1): Préamplificateur PU.
    ECC82(2): Préamplificateur général.
    EL84: Amplificateur de puissance.

    Cet amplificateur est proposé complet en pièces détachées par Cibot-Radio pour 81,61 FRF + 25,40 FRF soit un total de 107,01 FRF

  • Originalpreis
  • 107.01 FRF
  • Literaturnachweis
  • Le Haut-Parleur (N°1029 de juillet 1960 pages 43 à 45.)
  • Autor
  • Modellseite von Jean-Pierre Ambroise angelegt. Siehe bei "Änderungsvorschlag" für weitere Mitarbeit.

 Sammlungen | Museen | Literatur

 Forum