4-C-29 Code 120-6-TT600
Firestone Tire & Rubber Co. (Air Chief & Roamer, Airchief); Akron (OH)
- Country
- United States of America (USA)
- Manufacturer / Brand
- Firestone Tire & Rubber Co. (Air Chief & Roamer, Airchief); Akron (OH)
- Year
- 1956 ?
- Category
- Broadcast Receiver - or past WW2 Tuner
- Radiomuseum.org ID
- 82617
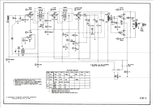
Click on the schematic thumbnail to request the schematic as a free document.
- Number of Tubes
- 3
- Number of Transistors
- 2
- Main principle
- Superheterodyne (common); ZF/IF 455 kHz; 2 AF stage(s)
- Tuned circuits
- 6 AM circuit(s)
- Wave bands
- Broadcast only (MW).
- Power type and voltage
- Dry Batteries / 4 / 45 Volt
- Loudspeaker
- Permanent Magnet Dynamic (PDyn) Loudspeaker (moving coil) / Ø 2.75 inch = 7 cm
- from Radiomuseum.org
- Model: 4-C-29 Code 120-6-TT600 - Firestone Tire & Rubber Co.
- Shape
- Very small Portable or Pocket-Set (Handheld) < 8 inch.
- Notes
- Transistorized af output stage.
- Circuit diagram reference
- Beitman Radio Diagrams Vol. 17, 1957
- Literature/Schematics (1)
- Photofact Folder, Howard W. SAMS (Set 336 Folder 5 dated 11-56)
- Author
- Model page created by Egon Penker. See "Data change" for further contributors.
- Other Models
-
Here you find 491 models, 318 with images and 450 with schematics for wireless sets etc. In French: TSF for Télégraphie sans fil.
All listed radios etc. from Firestone Tire & Rubber Co. (Air Chief & Roamer, Airchief); Akron (OH)