- Pays
- Allemagne
- Fabricant / Marque
- Grundig (Radio-Vertrieb, RVF, Radiowerke); Fürth/Bayern
- Année
- 1980–1982
- Catégorie
- Amplificateur BF ou mélangeur BF
- Radiomuseum.org ID
- 180348
-
- alternative name: Grundig Portugal || Grundig USA / Lextronix
Cliquez sur la vignette du schéma pour le demander en tant que document gratuit.
- No. de transistors
- 35
- Semi-conducteurs
- BC560 BC550 BC559 BC547 BC557 BC548 BC637 BC638 BD203 BD204 BD825 LM358 U254B 1N4148 ZPD12 1N4001 ZPD36 CQV36 CQV39 CQV30 B40C5000
- Principe général
- Amplification audio
- Gammes d'ondes
- - sans
- Tension / type courant
- Alimentation Courant Alternatif (CA) / 220 or 120 or 240 Volt
- Haut-parleur
- - Ce modèle nécessite des HP externes
- Puissance de sortie
- 40 W (60 W max.)
- Matière
- Boitier métallique
- De Radiomuseum.org
- Modèle: MV100 -U -GB - Grundig Radio-Vertrieb, RVF,
- Forme
- Appareil d'étagère
- Dimensions (LHP)
- 270 x 60 x 250 mm / 10.6 x 2.4 x 9.8 inch
- Remarques
-
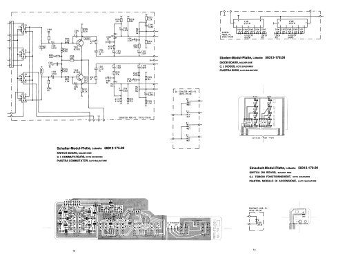
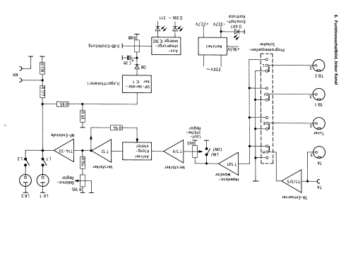
Grundig MV100, Vollverstärker aus der Mini-Serie.
Ausgangsleistung 2x 20 W Sinus-Dauerton, 2x 30 W Musikleistung.
2 Lautsprechergruppen schaltbar, empfohlene Anschlussimpedanz 4Ω.
Frontseitiger Kopfhöreranschluß 6,3mm Klinke.
Eingänge: Phono magnet (Cinch und DIN Buchsen), Tuner, Tape 1, Tape 2 (an Frontseite).
Abschaltbare gehörrichtige Lautstärkeregelung.
Ausgangspegelanzeige über 2x 5 LED Anzeige.Netzspannung: MV100 220V, MV100U 120V, MV100GB 240V
Leistungsaufnahme max. 150 W.Die Versionen -U und -GB haben einen Netztrafo mit 2 identischen Primärwicklungen die durch Reihen- oder Parallelschaltung jeweils auf den anderen Spannungsbereich 120/240V umschaltbar sind.
Jeder Halbleitertyp ist einmal gelistet.
- Poids net
- 3.5 kg / 7 lb 11.3 oz (7.709 lb)
- Schémathèque (1)
- -- Original-techn. papers.
- Auteur
- Modèle crée par Bernhard Nagel. Voir les propositions de modification pour les contributeurs supplémentaires.
- D'autres Modèles
-
Vous pourrez trouver sous ce lien 6251 modèles d'appareils, 5496 avec des images et 4255 avec des schémas.
Tous les appareils de Grundig (Radio-Vertrieb, RVF, Radiowerke); Fürth/Bayern