- Pays
- Allemagne
- Fabricant / Marque
- Grundig (Radio-Vertrieb, RVF, Radiowerke); Fürth/Bayern
- Année
- 1988 ?
- Catégorie
- Radio - ou tuner d'après la guerre 1939-45
- Radiomuseum.org ID
- 137964
-
- alternative name: Grundig Portugal || Grundig USA / Lextronix
Cliquez sur la vignette du schéma pour le demander en tant que document gratuit.
- No. de transistors
- 8
- Semi-conducteurs
- Principe général
- Super hétérodyne (en général); FI/IF 455/10700 kHz
- Gammes d'ondes
- PO, GO et FM
- Particularités
- Magnétophone à cassettes
- Tension / type courant
- Secteur et Piles (tous types). / 220; 6 x 1,5 Volt
- Haut-parleur
- 2 HP
- Puissance de sortie
- 8 W (qualité inconnue)
- Matière
- Plastique moderne (pas de bakélite, ni de catalin)
- De Radiomuseum.org
- Modèle: RR1150 - Grundig Radio-Vertrieb, RVF,
- Forme
- Portative > 20 cm (sans nécessité secteur)
- Remarques
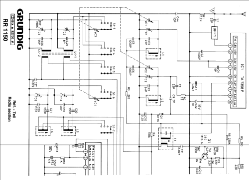
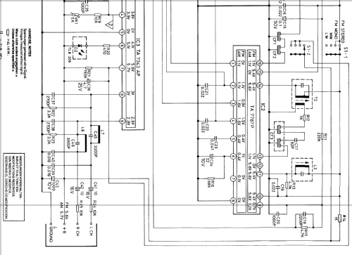
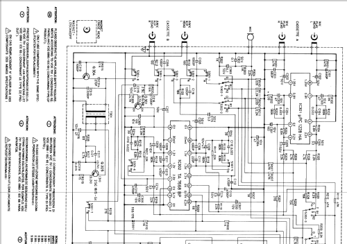
- Doppel Cassetten Deck; 6 IC`s FA7358P TA7787P TA7343AP µPC1228HA TA7668BP BA5406.
- Littérature
- Original Grundig Service Unterlagen
- Auteur
- Modèle crée par Josef Pilz. Voir les propositions de modification pour les contributeurs supplémentaires.
- D'autres Modèles
-
Vous pourrez trouver sous ce lien 6251 modèles d'appareils, 5496 avec des images et 4255 avec des schémas.
Tous les appareils de Grundig (Radio-Vertrieb, RVF, Radiowerke); Fürth/Bayern