Super Color 6022
Grundig (Radio-Vertrieb, RVF, Radiowerke); Fürth/Bayern
- Hersteller / Marke
- Grundig (Radio-Vertrieb, RVF, Radiowerke); Fürth/Bayern
- Jahr
- 1975
- Kategorie
- Fernseh-Empfänger/Monitor
- Radiomuseum.org ID
- 303904
-
- anderer Name: Grundig Portugal || Grundig USA / Lextronix
Klicken Sie auf den Schaltplanausschnitt, um diesen kostenlos als Dokument anzufordern.
- Anzahl Röhren
- 1
- Röhren
- A66-410X
- Anzahl Transistoren
- Halbleiter vorhanden.
- Halbleiter
- Hauptprinzip
- Superhet allgemein; ZF/IF 38900 kHz
- Wellenbereiche
- VHF/UHF (siehe Bemerkungen)
- Spezialitäten
- Fernbed/-steuerung (Radio etc.)
- Betriebsart / Volt
- Wechselstromspeisung / 220 Volt
- Lautsprecher
- Dynamischer LS, keine Erregerspule (permanentdynamisch)
- Belastbarkeit / Leistung
- 3 W (sinus/unverzerrt)
- Material
- Gerät mit Holzgehäuse
Die GFGF Zeitschrift Funkgeschichte bringt interessante Artikel zu Radios, Funkwesen und Medien. Bei Radiomuseum.org finden Sie die vollständigen Hefte früherer Ausgaben als PDF zum Download.
- von Radiomuseum.org
- Modell: Super Color 6022 - Grundig Radio-Vertrieb, RVF,
- Form
- Tischmodell, Zusatz nicht bekannt - allgemein.
- Abmessungen (BHT)
- 760 x 520 x 460 mm / 29.9 x 20.5 x 18.1 inch
- Bemerkung
-
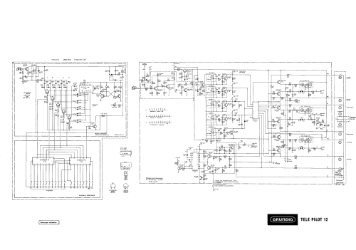
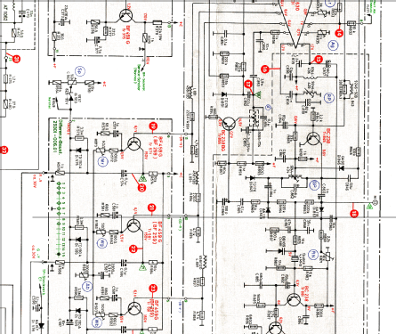
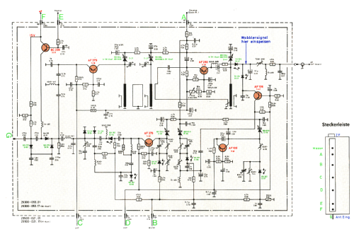
66 cm Tisch Farbfernsehgerät mit Allbereichstuner, Multi- Modul- Baukasten- System. Drahtlose Ultraschall- Fernsteuerung Tele- Pilot 12. Digitale Programmanzeige. Zentralstecker für Grundig Diagnose Adapter. Anschluss für Kopfhörer, Gehäuselautsprecher kann abgeschaltet werden.
Gehäuseausführung: Nußbaumfarben oder weiß oder weiß mit anthrazitgrauer Front.
- Nettogewicht
- 38 kg / 83 lb 11.2 oz (83.7 lb)
- Originalpreis
- 2,400.00 DM
- Literaturnachweis
- Funk-Technik (FT) (21/1975, S. 703 / Neuvorstellung)
- Literatur/Schema (2)
- -- Original-techn. papers.
- Autor
- Modellseite von Josef Pilz angelegt. Siehe bei "Änderungsvorschlag" für weitere Mitarbeit.
- Weitere Modelle
-
Hier finden Sie 6251 Modelle, davon 5496 mit Bildern und 4255 mit Schaltbildern.
Alle gelisteten Radios usw. von Grundig (Radio-Vertrieb, RVF, Radiowerke); Fürth/Bayern