- Land
- Spanien / Spain
- Hersteller / Marke
- Invicta Radio, Barcelona
- Jahr
- 1953
- Kategorie
- Rundfunkempfänger (Radio - oder Tuner nach WW2)
- Radiomuseum.org ID
- 172017
-
- anderer Name: Establecimientos Lucarda || Radio Lucarda, S.L
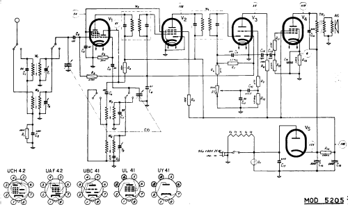
Klicken Sie auf den Schaltplanausschnitt, um diesen kostenlos als Dokument anzufordern.
- Anzahl Röhren
- 5
- Hauptprinzip
- Superhet allgemein; 2 NF-Stufe(n)
- Anzahl Kreise
- 6 Kreis(e) AM
- Wellenbereiche
- Mittelwelle und Kurzwelle.
- Betriebsart / Volt
- Allstromgerät / 95; 130 Volt
- Lautsprecher
- Dynamischer LS, keine Erregerspule (permanentdynamisch)
- Material
- Plastik oder Bakelit
- von Radiomuseum.org
- Modell: 5205 - Invicta Radio, Barcelona
- Form
- Tischgerät ohne Drucktasten, bis 35 cm Breite (Kleingerät, meist dekorativ. Nur für Netzbetrieb, doch Transportgriff möglich).
- Originalpreis
- 1,850.00 ESP
- Datenherkunft
- -- Original prospect or advert
- Autor
- Modellseite von Marcelino Iniesta Fernandez angelegt. Siehe bei "Änderungsvorschlag" für weitere Mitarbeit.
- Weitere Modelle
-
Hier finden Sie 246 Modelle, davon 204 mit Bildern und 109 mit Schaltbildern.
Alle gelisteten Radios usw. von Invicta Radio, Barcelona
Sammlungen
Das Modell befindet sich in den Sammlungen folgender Mitglieder.