033 Ch= 242
Kaye-Halbert Corp,; Los Angeles (CA)
- Land
- USA
- Hersteller / Marke
- Kaye-Halbert Corp,; Los Angeles (CA)
- Jahr
- 1951 ?
- Kategorie
- Fernseh-Empfänger/Monitor
- Radiomuseum.org ID
- 348923
Klicken Sie auf den Schaltplanausschnitt, um diesen kostenlos als Dokument anzufordern.
- Anzahl Röhren
- 24
- Röhren
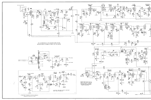
- 6BC5 or 6AG5 6J6 6CB6 6CB6 6CB6 6AL5 12AU7 6AU6 6AU6 6AL5 6SQ7GT or 6AV6 6K6GT 12AU7 6J5 6S4 6AL5 6SN7GTA 6AU5 6AU5 6W4 1V2 1V2 5U4G 17BP4
- Hauptprinzip
- Super mit HF-Vorstufe
- Wellenbereiche
- Wellen in den Bemerkungen.
- Betriebsart / Volt
- Wechselstromspeisung / 60 Hz, 117V = 110 -120 Volt
- Lautsprecher
- Dynamischer LS, keine Erregerspule (permanentdynamisch)
- Material
- Gerät mit Holzgehäuse
- von Radiomuseum.org
- Modell: 033 Ch= 242 - Kaye-Halbert Corp,; Los
- Form
- Standgerät auf niedrigen Beinen (Beine < 50 % der Gesamthöhe).
- Bemerkung
-
Kaye Halbert model 033 is a 17” b/w TV with US standard VHF tuner channels 2 thru 13.
Equipped with a VHF tuner and picture tube 17BP4.
- Literatur/Schema (1)
- Photofact Folder, Howard W. SAMS (Set 139, folder 7, dated 7-51)
- Autor
- Modellseite von Dirk Taekels angelegt. Siehe bei "Änderungsvorschlag" für weitere Mitarbeit.
- Weitere Modelle
-
Hier finden Sie 41 Modelle, davon 17 mit Bildern und 40 mit Schaltbildern.
Alle gelisteten Radios usw. von Kaye-Halbert Corp,; Los Angeles (CA)