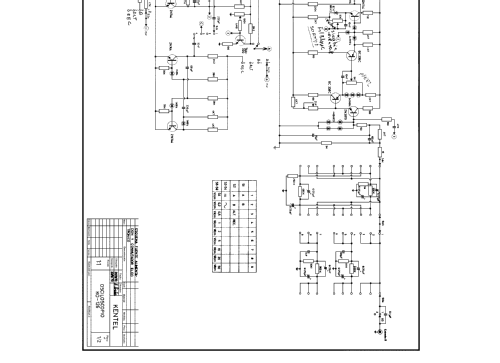
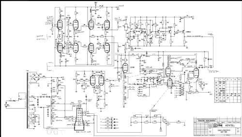
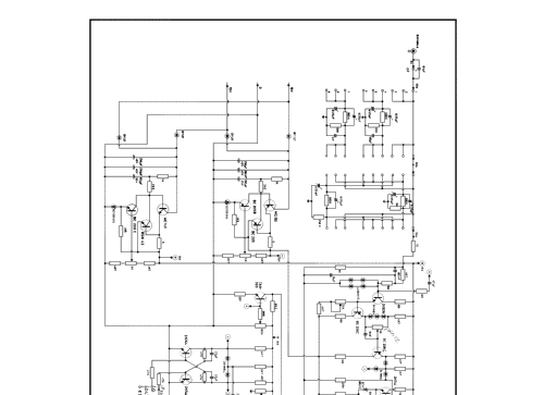
Osciloscopio KO-126
Kentel Electrónica Didáctica (brand), Distesa; Madrid, Barcelona
- Country
- Spain
- Manufacturer / Brand
- Kentel Electrónica Didáctica (brand), Distesa; Madrid, Barcelona
- Year
- 1972 ?
- Category
- Service- or Lab Equipment
- Radiomuseum.org ID
- 315685
Click on the schematic thumbnail to request the schematic as a free document.
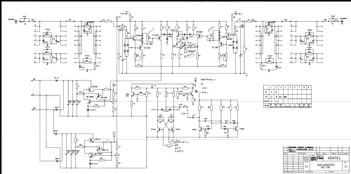
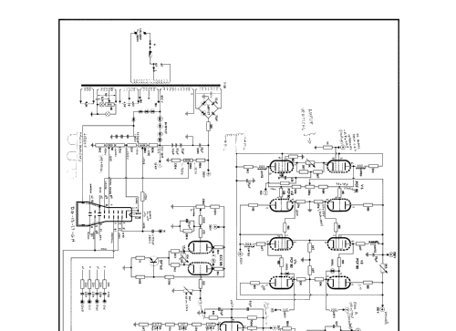
- Number of Tubes
- 8
- Number of Transistors
- 25
- Semiconductors
- BF140 BC158 BC158 BSW42 BSW42 BSW42 2N3019 BC208 BC208 2N744 BC208 BC208 2N3819 BC205 BC205 MC150 BC208 BSW42 MC140 TAA320 TAA320 2N744 2N744 2N744 2N744 BY127 OA91 1N914
- Wave bands
- - without
- Power type and voltage
- Alternating Current supply (AC) / 125; 220 Volt
- Loudspeaker
- - - No sound reproduction output.
- Material
- Metal case
- from Radiomuseum.org
- Model: Osciloscopio KO-126 - Kentel Electrónica Didáctica
- Shape
- Book-shelf unit.
- Dimensions (WHD)
- 490 x 215 x 300 mm / 19.3 x 8.5 x 11.8 inch
- Notes
-
Kentel, Electrónica Didáctica (Distesa), Osciloscopio KO-126
Osciloscopio de 6 MHz y doble traza
Se puede montar en rack estandard de 483 mm.
- Net weight (2.2 lb = 1 kg)
- 15 kg / 33 lb 0.6 oz (33.04 lb)
- Literature/Schematics (1)
- -- Original-techn. papers.
- Author
- Model page created by Miguel Bravo-Cos. See "Data change" for further contributors.
- Other Models
-
Here you find 6 models, 4 with images and 4 with schematics for wireless sets etc. In French: TSF for Télégraphie sans fil.
All listed radios etc. from Kentel Electrónica Didáctica (brand), Distesa; Madrid, Barcelona