- Country
- United States of America (USA)
- Manufacturer / Brand
- Madison Fielding Corp., Brooklyn
- Year
- 1958 ?
- Category
- Broadcast Receiver - or past WW2 Tuner
- Radiomuseum.org ID
- 323783
Click on the schematic thumbnail to request the schematic as a free document.
- Number of Tubes
- 8
- Main principle
- Superhet with RF-stage; ZF/IF 10700 kHz
- Wave bands
- FM Broadcast Band Only
- Power type and voltage
- Alternating Current supply (AC) / 60 Hz, 117V = 110 -120 Volt
- Loudspeaker
- - For headphones or amp.
- Material
- Metal case
- from Radiomuseum.org
- Model: FM-15 - Madison Fielding Corp.,
- Shape
- Book-shelf unit.
- Notes
-
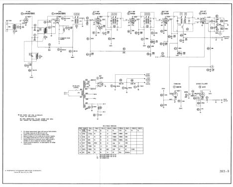
Madison Fielding model FM-15 is an AC operated FM tuner.
- Literature/Schematics (1)
- Photofact Folder, Howard W. SAMS (Set 393 Folder 9 dated 3-58)
- Author
- Model page created by Dirk Taekels. See "Data change" for further contributors.
- Other Models
-
Here you find 6 models, 6 with images and 6 with schematics for wireless sets etc. In French: TSF for Télégraphie sans fil.
All listed radios etc. from Madison Fielding Corp., Brooklyn