- Country
- Italy
- Manufacturer / Brand
- Magnetofoni Castelli - Remco; Milano
- Year
- 1968
- Category
- Sound/Video Recorder and/or Player
- Radiomuseum.org ID
- 232561
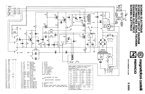
Click on the schematic thumbnail to request the schematic as a free document.
- Number of Transistors
- 6
- Main principle
- Audio-Amplification
- Wave bands
- - without
- Details
- Tape Recorder
- Power type and voltage
- Line / Batteries (any type) / 117; 160; 220; / 8 x 1,5 Volt
- Loudspeaker
- Permanent Magnet Dynamic (PDyn) Loudspeaker (moving coil) - elliptical / Ø 15 cm = 5.9 inch
- Power out
- 2 W (unknown quality)
- Material
- Plastics (no bakelite or catalin)
- from Radiomuseum.org
- Model: S3000 - Magnetofoni Castelli - Remco;
- Shape
- Portable set > 8 inch (also usable without mains)
- Dimensions (WHD)
- 230 x 90 x 250 mm / 9.1 x 3.5 x 9.8 inch
- Notes
-
Consumo dichiarato: 3 W. 2 velocità: 9,5 / 4,75 cm al secondo
- Net weight (2.2 lb = 1 kg)
- 2.550 kg / 5 lb 9.9 oz (5.617 lb)
- Literature/Schematics (1)
- - - Manufacturers Literature
- Author
- Model page created by Pier Antonio Aluffi. See "Data change" for further contributors.
- Other Models
-
Here you find 26 models, 23 with images and 12 with schematics for wireless sets etc. In French: TSF for Télégraphie sans fil.
All listed radios etc. from Magnetofoni Castelli - Remco; Milano
Collections
The model is part of the collections of the following members.