- Country
- New Zealand-Aotearoa
- Manufacturer / Brand
- Dominion Radio & Electrical Corp. Ltd (Dreco), Philco; Auckland
- Year
- 1955
- Category
- Broadcast Receiver - or past WW2 Tuner
- Radiomuseum.org ID
- 167371
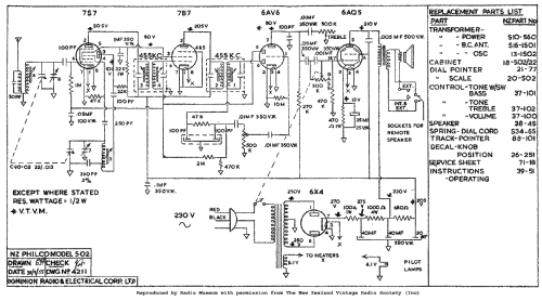
Click on the schematic thumbnail to request the schematic as a free document.
- Number of Tubes
- 5
- Main principle
- Superheterodyne (common); ZF/IF 455 kHz; 2 AF stage(s)
- Tuned circuits
- 6 AM circuit(s)
- Wave bands
- Broadcast only (MW).
- Power type and voltage
- Alternating Current supply (AC) / 50Hz, 230 Volt
- Loudspeaker
- Permanent Magnet Dynamic (PDyn) Loudspeaker (moving coil) - elliptical
- Material
- Plastics (no bakelite or catalin)
- from Radiomuseum.org
- Model: Philco 502 - Dominion Radio & Electrical
- Shape
- Tablemodel, with any shape - general.
- Notes
-
This model appears in a list compiled by John Stokes during his research into the history of New Zealand radio.
PHILCO Model 502
Five-tube broadcast mantel receiver. Engineered for highest sensitivity and sharpest station separation...Dual tone controls... rich walnut plastic cabinet. Provision made for extension speaker and private listening attachment. £23/15/ -
- Price in first year of sale
- 23.75 £
- Mentioned in
- -- Original prospect or advert (Press 25 July 1955 Page 15)
- Author
- Model page created by Keith Staines. See "Data change" for further contributors.
- Other Models
-
Here you find 161 models, 149 with images and 129 with schematics for wireless sets etc. In French: TSF for Télégraphie sans fil.
All listed radios etc. from Dominion Radio & Electrical Corp. Ltd (Dreco), Philco; Auckland