Cassette-Recorder N2225 automatic
Philips - Österreich
- Pays
- Autriche
- Fabricant / Marque
- Philips - Österreich
- Année
- 1972–1976
- Catégorie
- Enrégistreur et/ou reproducteur son/video
- Radiomuseum.org ID
- 29185
Cliquez sur la vignette du schéma pour le demander en tant que document gratuit.
- No. de transistors
- 15
- Semi-conducteurs
- Principe général
- Amplification audio
- Gammes d'ondes
- - sans
- Particularités
- Magnétophone à cassettes
- Tension / type courant
- Secteur et Piles (tous types). / 110-127; 220-240 / C: 6 x 1,5 Volt
- Haut-parleur
- HP dynamique à aimant permanent + bobine mobile
- Puissance de sortie
- 1 W (qualité inconnue)
- Matière
- Plastique moderne (pas de bakélite, ni de catalin)
- De Radiomuseum.org
- Modèle: Cassette-Recorder N2225 automatic - Philips - Österreich
- Forme
- Portative > 20 cm (sans nécessité secteur)
- Dimensions (LHP)
- 293 x 190 x 61 mm / 11.5 x 7.5 x 2.4 inch
- Remarques
- Instrument für Aussteuerung und Batteriespannungskontrolle; Aussteuerungsautomatik abschaltbar.
- Poids net
- 2.5 kg / 5 lb 8.1 oz (5.507 lb)
- Source extérieure
- Erb
- Source
- Handbuch VDRG 1972/1973
- Littérature
- Handbuch VDRG 1973/1974 (bis 1975/76)
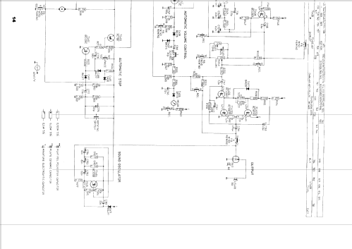
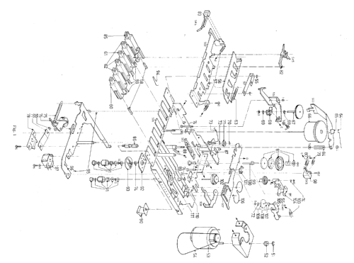
- Schémathèque (1)
- -- Original-techn. papers.
- D'autres Modèles
-
Vous pourrez trouver sous ce lien 1077 modèles d'appareils, 1011 avec des images et 854 avec des schémas.
Tous les appareils de Philips - Österreich
Contributions du forum pour ce modèle: Philips - Österreich: Cassette-Recorder N2225 automatic
Discussions: 1 | Publications: 3
Hallo!
Ich besitze 2 Philips Cassettenrecorder N2225/00
Es sind jedoch unterschiedliche Platinen eingebaut.Bei der 1. Version
sind die Kabel fuer Batterie und Lautsprecher direkt angeloetet.
Beim 2.Recorder sind diese mit 4 einzelnen Steckern nebeneinander auf der Platine draufgesteckt.Bei diesem ist auch der Aufkleber AH09(Fabrikationsindex)eigeklebt.Weitere Aenderungen sind nicht bekannt.
Habe nur die Servicedoku von der 1.Version(Von 5/73).
Weiss und hat jemand weitere Unterlagen,d.h. eine SI Serviceinfo oder eine evtl extra gedruckte Doku der 2.Version,wie es z.b.beim N2205 der Fall ist?
Recht herzlichen Dank!
Holger Ortmann
Holger Ortmann, 07.Apr.08