Auto-Stereo-Cassetten-Abspiel-Anlage ACT1115
QUELLE GmbH (Universum); Fürth und Nürnberg
- País
- Alemania
- Fabricante / Marca
- QUELLE GmbH (Universum); Fürth und Nürnberg
- Año
- 1971 ?
- Categoría
- Registrador o reproductor de sonido o visual
- Radiomuseum.org ID
- 189377
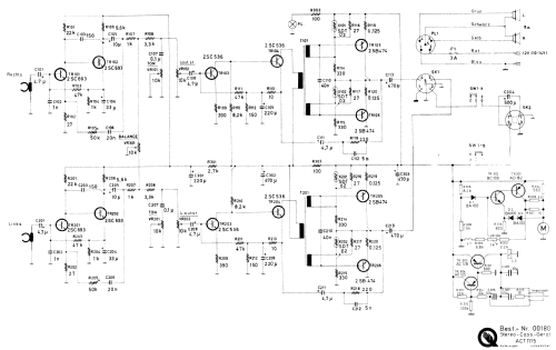
Haga clic en la miniatura esquemática para solicitarlo como documento gratuito.
- Numero de transistores
- 16
- Semiconductores
- Gama de ondas
- - no hay
- Especialidades
- Grabador y/o Reprod de cassetes
- Tensión de funcionamiento
- Bateria recargable / 12 Volt
- Altavoz
- - Este modelo usa altavoz exterior (1 o más).
- Potencia de salida
- 7 W (unknown quality)
- Material
- Materiales diversos
- de Radiomuseum.org
- Modelo: Auto-Stereo-Cassetten-Abspiel-Anlage ACT1115 - QUELLE GmbH Universum; Fürth
- Forma
- Chasis (tambien de autoradio)
- Ancho, altura, profundidad
- 175 x 165 x 50 mm / 6.9 x 6.5 x 2 inch
- Anotaciones
- Auto-Stereo-Cassetten-Abspiel-Anlage mit 2 separaten Lautsprecherboxen (mit Plastik-Gehäuse)für die Hutablage im PKW. Das Cassettenabspielgerät lässt sich in den Autoradio-Normschacht einschieben. Diese Anlage ist ohne zusätzliches Autoradio betriebsbereit.
- Procedencia de los datos
- -- Original-techn. papers.
- Autor
- Modelo creado por Heiko zur Mühlen. Ver en "Modificar Ficha" los participantes posteriores.
- Otros modelos
-
Donde encontrará 1093 modelos, 917 con imágenes y 518 con esquemas.
Ir al listado general de QUELLE GmbH (Universum); Fürth und Nürnberg