Universum TR1932 Best. Nr. 01371 Beige
QUELLE GmbH (Universum); Fürth und Nürnberg
- País
- Alemania
- Fabricante / Marca
- QUELLE GmbH (Universum); Fürth und Nürnberg
- Año
- 1970 ??
- Categoría
- Radio - o Sintonizador pasado WW2
- Radiomuseum.org ID
- 119120
Haga clic en la miniatura esquemática para solicitarlo como documento gratuito.
- Numero de transistores
- 9
- Principio principal
- Superheterodino en general; 3 Etapas de AF
- Número de circuitos sintonía
- 5 Circuíto(s) AM 7 Circuíto(s) FM
- Gama de ondas
- OM y FM
- Tensión de funcionamiento
- Pilas / 9 Volt
- Altavoz
- Altavoz dinámico (de imán permanente)
- Material
- Plástico moderno (Nunca bakelita o catalina)
- de Radiomuseum.org
- Modelo: Universum TR1932 Best. Nr. 01371 Beige - QUELLE GmbH Universum; Fürth
- Forma
- Portátil de bolsillo , menor de 20cm.
- Ancho, altura, profundidad
- 36 x 105 x 80 mm / 1.4 x 4.1 x 3.1 inch
- Anotaciones
- Ohrhörer-Buchse, Stabantenne.
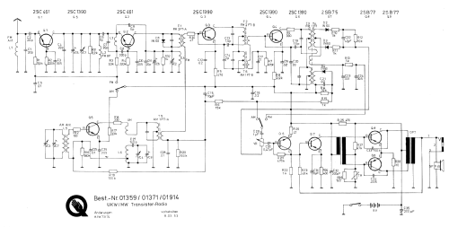
- Documentación / Esquemas (1)
- -- Original-techn. papers.
- Autor
- Modelo creado por un miembro de A. Ver en "Modificar Ficha" los participantes posteriores.
- Otros modelos
-
Donde encontrará 1094 modelos, 918 con imágenes y 518 con esquemas.
Ir al listado general de QUELLE GmbH (Universum); Fürth und Nürnberg
Colecciones
El modelo Universum es parte de las colecciones de los siguientes miembros.