- Produttore / Marca
- RCA (RCA Victor Co. Inc.); New York (NY)
- Anno
- 1936
- Categoria
- Radio (o sintonizzatore del dopoguerra WW2)
- Radiomuseum.org ID
- 53578
-
- alternative name: RCA Manufacturing || Victor Talking Machine
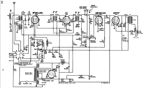
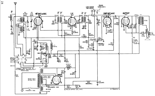
Clicca sulla miniatura dello schema per richiederlo come documento gratuito.
- Numero di tubi
- 5
- Principio generale
- Supereterodina (in generale); ZF/IF 460 kHz
- Gamme d'onda
- Onde medie (OM), corte (OC) e tropicali/polizia.
- Tensioni di funzionamento
- Alimentazione a corrente alternata (CA) / 105-125 Volt
- Altoparlante
- AP elettrodinamico (bobina mobile e bobina di eccitazione/di campo) / Ø 5.5 inch = 14 cm
- Potenza d'uscita
- 2 W (qualità ignota)
- Materiali
- Mobile in legno
- Radiomuseum.org
- Modello: 5T8 - RCA RCA Victor Co. Inc.; New
- Forma
- Soprammobile basso, con andamento orizzontale (grosse dimensioni).
- Dimensioni (LxAxP)
- 17.25 x 11 x 7.75 inch / 438 x 279 x 197 mm
- Peso netto
- 21.8 lb (21 lb 12.8 oz) / 9.897 kg
- Fonte esterna dei dati
- Ernst Erb
- Fonte dei dati
- The Radio Collector's Directory and Price Guide 1921 - 1965
- Riferimenti schemi
- Rider's Perpetual, Volume 8 = 1937 and before
- Bibliografia
- Table Top Radios Vol. 1 Stein 98
- Letteratura / Schemi (1)
- Collector's Guide to Antique Radios (6th edition)
- Letteratura / Schemi (2)
- RCA Victor Service Notes for 1937 (RCA Red Book 1937)
- Letteratura / Schemi (3)
- Beitman Radio Diagrams, Vol. 01, 1926-1938 (page 158)
- Altri modelli
-
In questo link sono elencati 5180 modelli, di cui 3254 con immagini e 4217 con schemi.
Elenco delle radio e altri apparecchi della RCA (RCA Victor Co. Inc.); New York (NY)