- Country
- Germany
- Manufacturer / Brand
- REMA, Fabrik für Rundfunk, Elektrotechnik und Mechanik, Stollberg (Ostd.)
- Year
- 1979
- Category
- Broadcast Receiver - or past WW2 Tuner
- Radiomuseum.org ID
- 72555
Click on the schematic thumbnail to request the schematic as a free document.
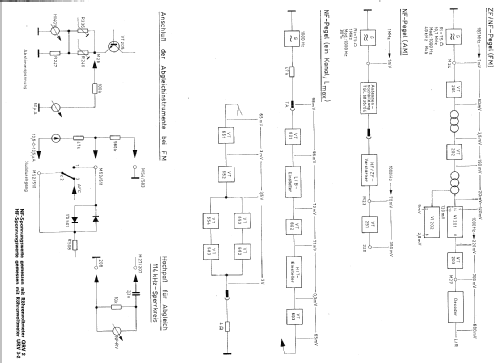
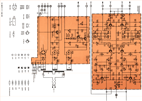
- Number of Transistors
- 40
- Semiconductors
- Main principle
- Superheterodyne (common); 2 AF stage(s)
- Tuned circuits
- 9 AM circuit(s) 15 FM circuit(s)
- Wave bands
- Broadcast, Long Wave, Short Wave plus FM or UHF.
- Power type and voltage
- Alternating Current supply (AC) / 220 Volt
- Loudspeaker
- - This model requires external speaker(s).
- Power out
- 20 W (32 W max.)
- Material
- Various materials
- from Radiomuseum.org
- Model: Cornet 840 hifi - REMA, Fabrik für Rundfunk,
- Shape
- Tablemodel with Push Buttons.
- Dimensions (WHD)
- 600 x 140 x 310 mm / 23.6 x 5.5 x 12.2 inch
- Notes
- ICs: 3
NF-Ausgangsleistung: 2× 10 Watt (Sinus) an 4 Ohm. Mutingtaste, 5 UKW-Programmspeicher, eingebaute Ferritantenne.
- Net weight (2.2 lb = 1 kg)
- 10 kg / 22 lb 0.4 oz (22.026 lb)
- Price in first year of sale
- 1,500.00 Mark
- External source of data
- RFE 12/79
- Source of data
- Radiokatalog Band 2, Ernst Erb
- Mentioned in
- Sortimentskatalog Elektroakustik (DDR, 1979)
- Author
- Model page created by Jörg Kulbe. See "Data change" for further contributors.
- Other Models
-
Here you find 163 models, 137 with images and 123 with schematics for wireless sets etc. In French: TSF for Télégraphie sans fil.
All listed radios etc. from REMA, Fabrik für Rundfunk, Elektrotechnik und Mechanik, Stollberg (Ostd.)
Collections
The model Cornet is part of the collections of the following members.