Niederfrequenz-Verstärker
Schuchardt, Dr., Lehrmittel, Göttingen
- Pays
- Allemagne
- Fabricant / Marque
- Schuchardt, Dr., Lehrmittel, Göttingen
- Année
- 1960 ??
- Catégorie
- Matériel d'enseignement
- Radiomuseum.org ID
- 253094
Cliquez sur la vignette du schéma pour le demander en tant que document gratuit.
- No. de tubes
- 3
- No. de transistors
- Semi-conducteurs
- B300C125
- Principe général
- Amplification audio; 3 Etage(s) BF
- Gammes d'ondes
- - sans
- Tension / type courant
- Alimentation Courant Alternatif (CA) / 110; 127; 220 Volt
- Haut-parleur
- HP dynamique à aimant permanent + bobine mobile / Ø 12 cm = 4.7 inch
- Puissance de sortie
- 5.7 W (max.)
- Matière
- Boitier métallique
- De Radiomuseum.org
- Modèle: Niederfrequenz-Verstärker - Schuchardt, Dr., Lehrmittel, G
- Forme
- Modèle de table générique
- Dimensions (LHP)
- 300 x 218 x 175 mm / 11.8 x 8.6 x 6.9 inch
- Remarques
-
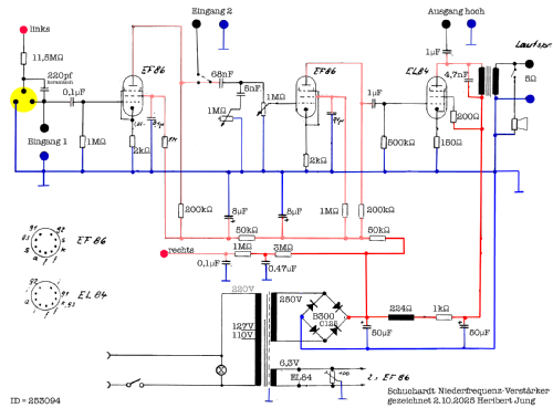
Niederfrequenz-Verstärker mit 2 Eingängen:
Eingang 1 nutzt 3 NF-Stufen,
Eingang 2 nutzt 2 NF-Stufen und trennt die erste Stufe von der 2.2 Ausgänge: 5 Ω und 5 kΩ
- Poids net
- 7 kg / 15 lb 6.7 oz (15.419 lb)
- Auteur
- Modèle crée par Siegfried Droese. Voir les propositions de modification pour les contributeurs supplémentaires.
- D'autres Modèles
-
Vous pourrez trouver sous ce lien 1 modèles d'appareils, 1 avec des images et 0 avec des schémas.
Tous les appareils de Schuchardt, Dr., Lehrmittel, Göttingen
Collections
Le modèle Niederfrequenz-Verstärker fait partie des collections des membres suivants.