Zweiröhren-Luxus 52GLK
Siemens (& Halske, -Schuckert Werke SSW, Electrogeräte); Berlin, München
- Hersteller / Marke
- Siemens (& Halske, -Schuckert Werke SSW, Electrogeräte); Berlin, München
- Jahr
- 1935/1936
- Kategorie
- Rundfunkempfänger (Radio - oder Tuner nach WW2)
- Radiomuseum.org ID
- 5430
Klicken Sie auf den Schaltplanausschnitt, um diesen kostenlos als Dokument anzufordern.
- Anzahl Röhren
- 2
- Hauptprinzip
- Geradeaus oder Audion mit Rückkopplung; 1 NF-Stufe(n)
- Anzahl Kreise
- 1 Kreis(e) AM
- Wellenbereiche
- Langwelle, Mittelwelle und Kurzwelle.
- Betriebsart / Volt
- Gleichstromnetz-Gerät
- Lautsprecher
- Dynamischer LS, Prinzip (Edyn oder Pdyn) nicht gegeben.
- Material
- Gerät mit Holzgehäuse
Die GFGF Zeitschrift Funkgeschichte bringt interessante Artikel zu Radios, Funkwesen und Medien. Bei Radiomuseum.org finden Sie die vollständigen Hefte früherer Ausgaben als PDF zum Download.
- von Radiomuseum.org
- Modell: Zweiröhren-Luxus 52GLK - Siemens & Halske, -Schuckert
- Form
- Tischgerät, Hochformat (höher als quadratisch, schlicht, keine Kathedrale).
- Abmessungen (BHT)
- 360 x 380 x 240 mm / 14.2 x 15 x 9.4 inch
- Bemerkung
- «Herr im Frack»
- Originalpreis
- 171.00 RM
- Datenherkunft
- Katalog Radio-Zentrale Alex v. Prohaska 1935/1936 / Radiokatalog Band 1, Ernst Erb
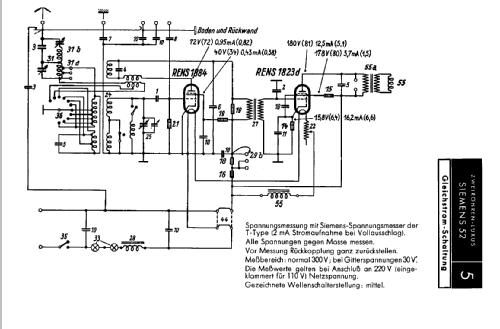
- Schaltungsnachweis
- Lange+Schenk+FS-Röhrenbestückung
- Weitere Modelle
-
Hier finden Sie 2543 Modelle, davon 2153 mit Bildern und 1347 mit Schaltbildern.
Alle gelisteten Radios usw. von Siemens (& Halske, -Schuckert Werke SSW, Electrogeräte); Berlin, München
Sammlungen
Das Modell Zweiröhren-Luxus befindet sich in den Sammlungen folgender Mitglieder.