Protofon 1 Elg 11
Siemens (& Halske, -Schuckert Werke SSW, Electrogeräte); Berlin, München
- País
- Alemania
- Fabricante / Marca
- Siemens (& Halske, -Schuckert Werke SSW, Electrogeräte); Berlin, München
- Año
- 1930/1931
- Categoría
- Radio - o Sintonizador pasado WW2
- Radiomuseum.org ID
- 5571
Haga clic en la miniatura esquemática para solicitarlo como documento gratuito.
- Numero de valvulas
- 4
- Principio principal
- RFS con reacción (regenerativo)
- Número de circuitos sintonía
- 1 Circuíto(s) AM
- Gama de ondas
- OM y OL
- Especialidades
- Tocadiscos (sin cambiador autom)
- Tensión de funcionamiento
- Red: Corriente alterna (CA, Inglés = AC) / 220 Volt
- Altavoz
- Altavoz magnético (sin saber mas)
- Material
- Madera
- de Radiomuseum.org
- Modelo: Protofon 1 Elg 11 - Siemens & Halske, -Schuckert
- Forma
- Sobremesa, caja, normalmente con tapa (panel no inclinado).
- Ancho, altura, profundidad
- 515 x 520 x 420 mm / 20.3 x 20.5 x 16.5 inch
- Anotaciones
-
Grammophon mechanisch (Kurbelaufzug) mit Elektrodose.
Falzmembran-Lautsprecher.
- Peso neto
- 23 kg / 50 lb 10.6 oz (50.661 lb)
- Precio durante el primer año
- 403.00 RM
- Procedencia de los datos
- Radiokatalog Band 1, Ernst Erb
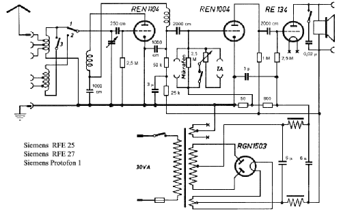
- Referencia esquema
- Röhren in FS-Bestückungstabellen
- Referencia ilustración
- Das Modell ist im «Radiokatalog» (Erb) abgebildet, das Copyright liegt beim Deutschen Rundfunk Museum (DRM), Berlin und beim Archiv-Verlag (AV). Sie finden eine grössere Abbildung und Schaltbild etc. bei der Loseblatt-Sammlung von DRM/AV.
- Otros modelos
-
Donde encontrará 2543 modelos, 2154 con imágenes y 1347 con esquemas.
Ir al listado general de Siemens (& Halske, -Schuckert Werke SSW, Electrogeräte); Berlin, München