- País
- Estados Unidos
- Fabricante / Marca
- Stromberg-Carlson Co. ; Rochester (NY)
- Año
- 1938
- Categoría
- Radio - o Sintonizador pasado WW2
- Radiomuseum.org ID
- 62080
-
- Brand: Te-Lek-Tor-Et
Haga clic en la miniatura esquemática para solicitarlo como documento gratuito.
- Numero de valvulas
- 5
- Principio principal
- Superheterodino en general; ZF/IF 455 kHz; 2 Etapas de AF
- Número de circuitos sintonía
- 6 Circuíto(s) AM
- Gama de ondas
- OM y OC
- Tensión de funcionamiento
- Red: Corriente alterna (CA, Inglés = AC) / 105-125 Volt
- Altavoz
- Altavoz electrodinámico (bobina de campo)
- Material
- Madera
- de Radiomuseum.org
- Modelo: 325-J - Stromberg-Carlson Co. ;
- Forma
- Sobremesa de botonera.
- Anotaciones
- BC (530-1700 kHz) with six station buttons and SW (5.8-18.0 MHz) bands. For 50 to 60 Hz AC.
- Ext. procedencia de los datos
- Ernst Erb
- Procedencia de los datos
- The Radio Collector's Directory and Price Guide 1921 - 1965
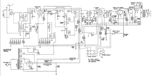
- Referencia esquema
- Rider's Perpetual, Volume 10 = 1939 and before
- Mencionado en
- Collector's Guide to Antique Radios 4. Edition (Rider's 10-13 to 10-16)
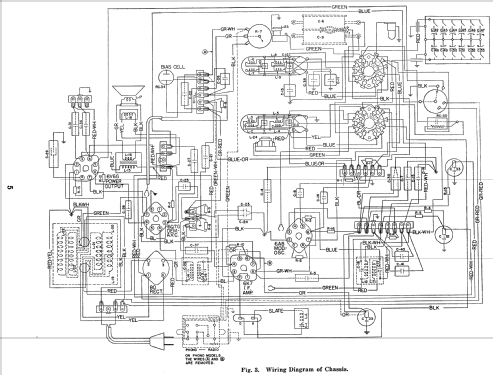
- Documentación / Esquemas (1)
- Machine Age to Jet Age II (page 294.)
- Otros modelos
-
Donde encontrará 886 modelos, 497 con imágenes y 762 con esquemas.
Ir al listado general de Stromberg-Carlson Co. ; Rochester (NY)