H-718T5 Ch= V-2401-1
Westinghouse El. & Mfg. Co. - see also Canadian W.
- País
- Estados Unidos
- Fabricante / Marca
- Westinghouse El. & Mfg. Co. - see also Canadian W.
- Año
- 1959
- Categoría
- Radio - o Sintonizador pasado WW2
- Radiomuseum.org ID
- 78932
-
- alternative name: Westinghouse El. Int.
Haga clic en la miniatura esquemática para solicitarlo como documento gratuito.
- Numero de valvulas
- 5
- Principio principal
- Superheterodino en general; ZF/IF 455 kHz; 2 Etapas de AF
- Número de circuitos sintonía
- 6 Circuíto(s) AM
- Gama de ondas
- OM (onda media) solamente
- Tensión de funcionamiento
- Red: Corriente alterna (CA, Inglés = AC) / 105-120 Volt
- Altavoz
- Altavoz dinámico (de imán permanente) / Ø 4 inch = 10.2 cm
- Potencia de salida
- 1 W (unknown quality)
- Material
- Plástico moderno (Nunca bakelita o catalina)
- de Radiomuseum.org
- Modelo: H-718T5 Ch= V-2401-1 - Westinghouse El. & Mfg. Co. -
- Forma
- Sobremesa con reloj o Radio despertador.
- Anotaciones
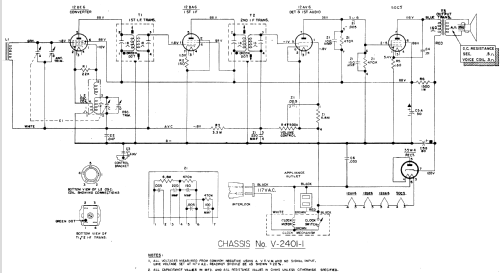
- The Westinghouse model H-718T5 is a 5 tube AM Clock radio. AM Tuning Range: 540 to 1600 kHz. Has Qty(1) PM 4" speaker. Cabinet color is Turquois/White. Westinghouse models H-719T5 and H-720T5 use the same chassis and schematic, difference being cabinet color.
- Referencia esquema
- Beitman Radio Diagrams Vol. 20, 1960
- Documentación / Esquemas (1)
- Photofact Folder, Howard W. SAMS (Set 491 folder 20 date 7-60)
- Documentación / Esquemas (2)
- - - Manufacturers Literature (Westinghouse Datasheet RM4519)
- Autor
- Modelo creado por Trev Levick. Ver en "Modificar Ficha" los participantes posteriores.
- Otros modelos
-
Donde encontrará 3155 modelos, 1761 con imágenes y 2671 con esquemas.
Ir al listado general de Westinghouse El. & Mfg. Co. - see also Canadian W.