Antennen-Messgerät WA-23
Wisi (Wilh. Sihn); Niefern bei Pforzheim
- Pays
- Allemagne
- Fabricant / Marque
- Wisi (Wilh. Sihn); Niefern bei Pforzheim
- Année
- 1975 ?
- Catégorie
- Appareils de mesure et de dépannage (matériel de labo)
- Radiomuseum.org ID
- 290694
-
- Brand: Sihn jr., Wilhelm; Niefern
Cliquez sur la vignette du schéma pour le demander en tant que document gratuit.
- No. de tubes
- 1
- Lampes / Tubes
- No. de transistors
- Semi-conducteurs présents
- Semi-conducteurs
- Principe général
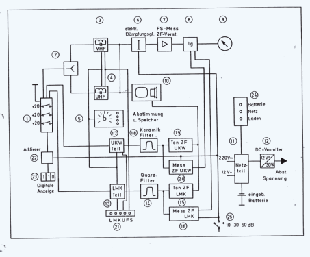
- Super hétérodyne avec étage HF
- Gammes d'ondes
- Bandes en notes
- Tension / type courant
- Secteur et Piles (tous types). / AC 220 / DC 12 Volt
- Haut-parleur
- HP dynamique à aimant permanent + bobine mobile
- Puissance de sortie
- 1 W (sans distorsion)
- Matière
- Boitier métallique
- De Radiomuseum.org
- Modèle: Antennen-Messgerät WA-23 - Wisi Wilh. Sihn; Niefern bei
- Forme
- Formes diverses décrites en notes
- Dimensions (LHP)
- 442 x 185 x 325 mm / 17.4 x 7.3 x 12.8 inch
- Remarques
-
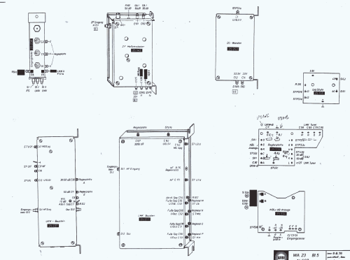
Das Antennenmeßgerät WA23 dient der Messung von Pegeln im TV- und LMKU-Bereich.
Bei der Pegelmessung im TV-Bereich kann man gleichzeitig die Bildqualität und den Rauschabstand prüfen. Das Antennen-Messgerät WA-23C ist eine spätere Vartiante mit leicht anderer Frontplatte.
- Poids net
- 12.5 kg / 27 lb 8.5 oz (27.533 lb)
- Littérature
- -- Original-techn. papers.
- Schémathèque (1)
- Funk-Technik (FT) (20/1975, S. 667, 668 / Funkausstellung Berlin)
- Auteur
- Modèle crée par Rudolf Müller. Voir les propositions de modification pour les contributeurs supplémentaires.
- D'autres Modèles
-
Vous pourrez trouver sous ce lien 143 modèles d'appareils, 107 avec des images et 9 avec des schémas.
Tous les appareils de Wisi (Wilh. Sihn); Niefern bei Pforzheim
Collections
Le modèle Antennen-Messgerät fait partie des collections des membres suivants.