radiomuseum.org

LC72131

Information - Help 
ID = 48255
       
Country:
Japan
Brand: Sanyo Electric Co. Ltd.; Moriguchi (Osaka)
Tube type:  IC - Integrated Circuit   RF/IF-Stage 
Identical to LC72131

Base Wires
Description

Aufbau/Content: IC (CMOS LSI);
Form/Case/Outline: DIP22S (LC72131) | MFP-20 (LC72131M);
Type/Application: AM / FM PLL Frequency Synthesizer;
Daten/electr.data: Vdd: <7 V; Idd: __ mA; Pd: __ mW; t op: -__...+__ °C.
-

 
Dimensions (WHD)
incl. pins / tip
21 x 7 x 8 mm / 0.83 x 0.28 x 0.31 inch
Weight 1 g / 0.04 oz
Information source -- Original-techn. papers.   Sanyo

lc72131m_umgeb1.gif
LC72131: Sanyo
Günther Stabe † 19.8.20

lc72131_s.gif LC72131: Sanyo
Günther Stabe † 19.8.20

More ...
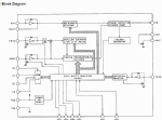
lc72131_blockd.png
LC72131: Sanyo
Günther Stabe † 19.8.20

More ...
Usage in Models 2= 1995?? ; 1= 1997?? ; 2= 2000?? ; 1= 2001? ; 2= 2003?? ; 1= 2003? ; 1= 2008?? ; 2= 2008?

Quantity of Models at Radiomuseum.org with this tube (valve, valves, valvola, valvole, válvula, lampe):12

Collection of

 
lc72131_redimensionner.jpg

LC72131
 

You reach this tube or valve page from a search after clicking the "tubes" tab or by clicking a tube on a radio model page. You will find thousands of tubes or valves with interesting links. You even can look up radio models with a certain tube line up. [rmxtube-en]
  

Data Compliance More Information