2-16W (216W)
AEG (Radios) Allg.Elektricitäts-Ges.
- País
- Alemania
- Fabricante / Marca
- AEG (Radios) Allg.Elektricitäts-Ges.
- Año
- 1936/1937
- Categoría
- Radio - o Sintonizador pasado WW2
- Radiomuseum.org ID
- 157
Haga clic en la miniatura esquemática para solicitarlo como documento gratuito.
- Numero de valvulas
- 3
- Principio principal
- RFS con reacción (regenerativo); 1 Etapas de AF
- Número de circuitos sintonía
- 1 Circuíto(s) AM
- Gama de ondas
- OM y OL
- Tensión de funcionamiento
- Red: Corriente alterna (CA, Inglés = AC) / 110-240 Volt
- Altavoz
- Altavoz electrodinámico (bobina de campo)
- Material
- Madera
- de Radiomuseum.org
- Modelo: 2-16W - AEG Radios Allg.Elektricitäts-
- Ancho, altura, profundidad
- 535 x 300 x 220 mm / 21.1 x 11.8 x 8.7 inch
- Peso neto
- 12.5 kg / 27 lb 8.5 oz (27.533 lb)
- Precio durante el primer año
- 167.00 RM
- Procedencia de los datos
- Radio-Zentrale Prohaska 1936/37 / Radiokatalog Band 1, Ernst Erb
- Referencia esquema
- Lange+Schenk+FS-Röhrenbestückung
- Documentación / Esquemas (1)
- -- Original-techn. papers.
- Otros modelos
-
Donde encontrará 847 modelos, 737 con imágenes y 421 con esquemas.
Ir al listado general de AEG (Radios) Allg.Elektricitäts-Ges.
Contribuciones en el Foro acerca de este modelo: AEG Radios Allg.: 2-16W
Hilos: 1 | Mensajes: 1
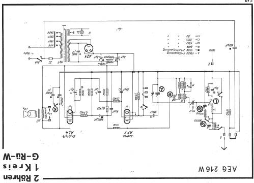
Die Genauigkeit der Skalen ist bei Einkreisern i.a. sehr gering, weil die Eigenschaften der jeweils verwendeten Antenne die Abstimmung beeinflussen. Wenn bei einem frühen Einkreiser überhaupt schon Stationsnamen auf der Skala stehen, dann meist so "breit" gedruckt, daß für eine "übliche" Antenne die Stationen noch halbwegs "in der Nähe" liegen.
Der AEG 216W verwendet nun aber eine Eingangsschaltung mit zwei "synchron" geführten Drehkos, die erlaubt, die Skala (wie bei einem Super üblich) zu "eichen".
Eine Beschreibung der dafür notwendigen Eingangs-Schaltung findet sich als Bastelvorschlag in "RAFA Bd. 16, 1937". Hier wird ziemlich genau die Schaltung beschrieben, die im AEG 216W Anwendung findet.
Eine Eingangsschaltung für eichfähige Einkreisempfänger
Mit 2 Abbildungen nach einer Zeichnung und einer Aufnahme des Verfassers
Einkreis-Empfänger mit einer geeichten Senderskala zu versehen, wird bei der Industrie und auch bei Bastlergeräten mehr und mehr zur Selbstverständlichkeit, und wir haben auch in "Rafa" schon verschiedene Bauanleitungen für solche Empfänger gegeben. An sich läßt sich ja jede Einkreisschaltung eichen, wenn stets dieselbe Antenne benutzt und eine unveränderliche Antennenkopplung - sei sie induktiv oder kapazitiv - angewandt wird. Als Nachteil ergibt sich hierbei jedoch, daß infolge der unveränderlichen Ankopplung entweder im unteren Teil des Rundfunkwellenbereichs eine zu geringe Trennschärfe erzielt wird,
wenn im oberen Teil dieses Bereichs eine ausreichende Lautstärke behalten werden soll, oder eine zu geringe Lautstärke bei Wellen über etwa 400 m, wenn bei Wellenlängen unter etwa 400 m die erforderliche Trennschärfe eingehalten werden soll. Dieser Nachteil tritt sowohl bei induktiver als auch bei kapazitiver Antennenkopplung auf und läßt sich in beiden Fällen dadurch beheben, daß der elektrische Wert des Kopplungsgrades durch eine Änderung des mechanischen Kopplungsgrades konstant gehalten wird. Besonders einfach läßt sich dies bei einer rein kapazitiven Ankopplung erreichen; diese Ankopplungsart wird daher heute auch von der Industrie mehr als in früheren Jahren angewandt. Denn die elektrischen Verhältnisse sind bei einem Kondensator besser zu übersehen und zu beherrschen als bei einer Spule. Eine einfache Eingangsschaltung mit rein kapazitiver Ankopplung zeigt Abb. 55. Darin ist der Ankopplungskondensator Ck veränderlich und in der praktischen Ausführung mit dem Abstimmkondensator mechanisch so gekuppelt, daß in beiden bei der Bedienung gleichlaufend eine Kapazitätszunahme bzw. Abnahme bewirkt wird.
Durch geeignete Bemessung des Kopplungskondensators Ck kann so eine gleichbleibende Trennschärfe über den ganzen Wellenbereich erzielt werden. Bekanntlich besitzt ein - wie vielfach üblich - für Ck eingesetzter fester Blockkondensator für die obere Grenzwellenlänge des Mittelwellenbereichs (d. s. etwa 200 m) etwa den dreifachen [richtig: 1/3] Hochfrequenzwiderstand wie für die untere Grenzwellenlänge dieses Bereichs. Durch die erwähnte Kupplung des Ankopplungskondensators mit dem Abstimmkondensator wird jedoch ein praktisch gleichbleibender Ankopplungswiderstand für den ganzen Wellenbereich erzielt.

Auch bei Einkreis-Empfängern ist heute infolge der zahlreichen Großsender eine gute Lautstärkereglungsmöglichkeit erforderlich, und eine hochfrequenzseitige Reglung ist auch hier die beste. Der hierzu vielfach eingesetzte Ohmsche Spannungsteiler ergibt wohl eine besonders frequenzunabhängige Reglung, aber der dann in wechselnder Größe zwischen dem Ankopplungskondensator Ck und der Erdleitung liegende Ohmsche Widerstand würde die durch Hochfrequenzeisenkerne und verlustarmen Drehkondensator erzielte Trennschärfe wieder merklich herabsetzen, weil der erwähnte Widerstand über Ck dem Abstimmkreis parallelgeschaltet wäre. Verwenden wir dagegen für die Lautstärkereglung nach Abbild. 55 einen Differentialdrehkondensator Cv so geht dessen Teilkapazität, die ebenfalls in verschiedener Größe zwischen Ck und Minusleitung liegt, mit in die Abstimmkapazität des Audiongitterkreises ein, ohne dessen Trennschärfe wesentlich zu mindern. Die Teilkapazität von Cv ist ja im Hinblick auf die Abstimmkapazität mit der verhältnismäßig sehr kleinen Kapazität von Ck hintereinander geschaltet, so daß sich erstens schon aus diesem Grunde eine Verstimmung des Abstimmkreises durch die bei der Lautstärkereglung veränderte Teilkapazität von Cv kaum bemerkbar macht und zweitens auch nicht weil Cv einen gewissen Ausgleich mit der Eigenkapazität der Antenne bewirkt. Die Antennenkapazität ist deswegen in Abb. 55 zur Verdeutlichung gestrichelt eingezeichnet; diese Kapazität ist allerdings je nach Länge und Höhe der Antenne verschieden groß, eine Anpassungsmöglichkeit dafür bietet der Blockkondensator Ce der 100 bis 500 cm groß sein kann. Unbedingt erforderlich ist dieser Kondensator jedoch nicht.
Die Schaltung nach Abb. 55 kann für den Langwellenbereich noch einen kleinen Nachteil ergeben, weil ja Ck nicht mit dem Wellenbereichumschalter zunimmt; dies läßt sich jedoch in sehr einfacher Weise erreichen, wenn man als Wellenbereichschalter einen Umschalter mit zwei Kontakten verwendet, der nach Aufhebung des Kurzschlusses der Langwellenspule diese über einen Kondensator Cw an die Antenne legt. Cw kann 50 bis 100 cm groß sein. Damit gewinnen wir auch die Möglichkeit, den Langwellenbereich fester anzukoppeln als den Mittelwellenbereich.
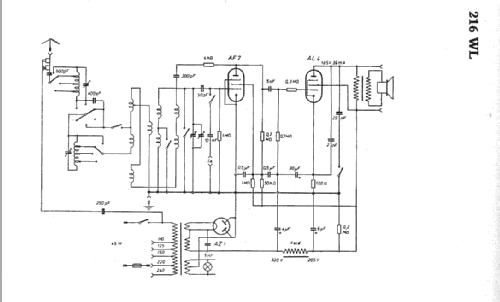
Ein Vergleich zeigt, daß die Schaltung Abb. 55 ziemlich genau dem Prinzipschaltbild aus der Serviceanleitung des 216W entspricht.

Die beiden "synchron" geführten Drehkos werden hier mit dem Knopf "S" bedient. Im Schaltbild ist dies der mit der Nummer 4 bezeichnete "Zweifach-Drehko" (mit unterschiedlichen Paketen).

Die Chassis-Aufsicht zeigt diesen Zweifach-Drehko.

In einem früheren Post wurde diese Frage schon einmal unter einem etwas anderen Gesichtspunkt erörtert.
MfG DR
Dietmar Rudolph † 6.1.22, 22.Jan.16