Escort Junior 5M7
Akrad Radio Corporation; Waihi
- Paese
- Nuova Zelanda-Aotearoa
- Produttore / Marca
- Akrad Radio Corporation; Waihi
- Anno
- 1947
- Categoria
- Radio (o sintonizzatore del dopoguerra WW2)
- Radiomuseum.org ID
- 361902
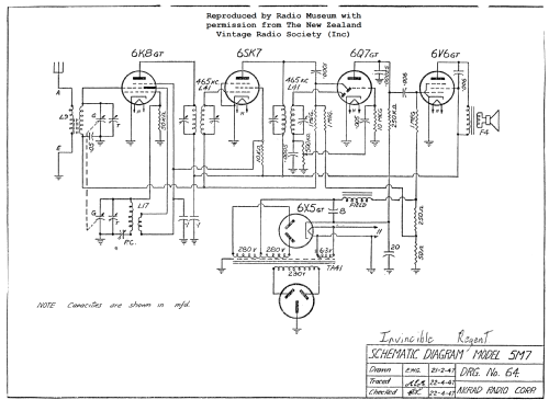
Clicca sulla miniatura dello schema per richiederlo come documento gratuito.
- Numero di tubi
- 5
- Principio generale
- Supereterodina (in generale); ZF/IF 465 kHz; 2 Stadi BF
- N. di circuiti accordati
- 6 Circuiti Mod. Amp. (AM)
- Gamme d'onda
- Solo onde medie (OM).
- Tensioni di funzionamento
- Alimentazione a corrente alternata (CA) / 50Hz, 230 Volt
- Altoparlante
- AP elettrodinamico (bobina mobile e bobina di eccitazione/di campo) / Ø 5 inch = 12.7 cm
- Materiali
- Mobile in legno
- Radiomuseum.org
- Modello: Escort Junior 5M7 - Akrad Radio Corporation; Waihi
- Forma
- Soprammobile compatto/con bordi arrotondati/midget senza pulsantiera/tastiera.<= 35 cm (Sometimes with handle but for mains only).
- Dimensioni (LxAxP)
- 14 x 7 x 6.5 inch / 356 x 178 x 165 mm
- Annotazioni
-
Escort 5M7 Junior
5-valve broadcast (MW) superhet receiver.
Manufactured by Akrad Radio Corporation Ltd for McKenzie & Willis Ltd (House Brand).
Other 5M7 models include: Invincible 5M7, Pathfinder 5M7, and Everest 5M7.
ESCORT 5V JUNIOR All the finer features of Escort quality radios in this neat, compact Mantel. Extremely modern walnut cabinet measuring 12in x 7in x 6½in. Performance is quite outstanding and the price is only £18/18/-.
- Prezzo nel primo anno
- 18.90 NZ £
- Bibliografia
- -- Original prospect or advert (Press 13 June 1947 Page 4)
- Autore
- Modello inviato da Brian Stevens. Utilizzare "Proponi modifica" per inviare ulteriori dati.
- Altri modelli
-
In questo link sono elencati 78 modelli, di cui 76 con immagini e 66 con schemi.
Elenco delle radio e altri apparecchi della Akrad Radio Corporation; Waihi