- Produttore / Marca
- Freed-Eisemann Radio Corp.; New York, NY
- Anno
- 1936
- Categoria
- Radio (o sintonizzatore del dopoguerra WW2)
- Radiomuseum.org ID
- 40955
Clicca sulla miniatura dello schema per richiederlo come documento gratuito.
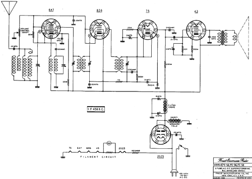
- Numero di tubi
- 5
- Principio generale
- Supereterodina (in generale); ZF/IF 456 kHz; 2 Stadi BF
- N. di circuiti accordati
- 5 Circuiti Mod. Amp. (AM)
- Gamme d'onda
- Solo onde medie (OM).
- Tensioni di funzionamento
- Alimentazione universale (doppia: CC/CA) / 105-120 Volt
- Altoparlante
- AP elettrodinamico (bobina mobile e bobina di eccitazione/di campo)
- Radiomuseum.org
- Modello: FE-58 - Freed-Eisemann Radio Corp.;
- Annotazioni
-
BC (545 - 1620 kHz) band.
- Fonte esterna dei dati
- Ernst Erb
- Bibliografia
- The Portable Radio in American Life (p.109 text, p.110 picture)
- Letteratura / Schemi (1)
- Rider's Perpetual, Volume 7 = 1936 and before (7 - 2)
- Altri modelli
-
In questo link sono elencati 205 modelli, di cui 106 con immagini e 128 con schemi.
Elenco delle radio e altri apparecchi della Freed-Eisemann Radio Corp.; New York, NY