Tonband-Einbauchassis 55C
Holzinger & Co. GmbH, Max - Radio Holzinger (Maho); München
- Hersteller / Marke
- Holzinger & Co. GmbH, Max - Radio Holzinger (Maho); München
- Jahr
- 1955
- Kategorie
- Bausatz, Baukasten oder Bauanleitung (Kit)
- Radiomuseum.org ID
- 189057
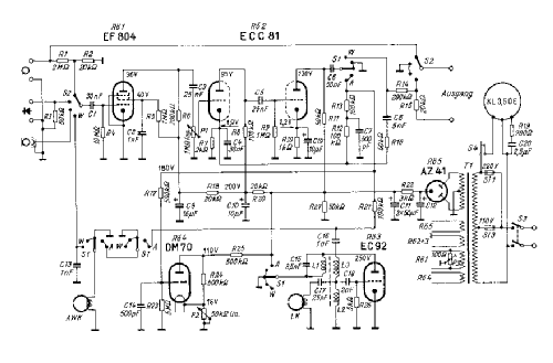
Klicken Sie auf den Schaltplanausschnitt, um diesen kostenlos als Dokument anzufordern.
- Anzahl Röhren
- 5
- Hauptprinzip
- NF-Verstärkung
- Wellenbereiche
- - ohne
- Spezialitäten
- Tonbandgerät
- Betriebsart / Volt
- Wechselstromspeisung / 110/220 Volt
- Lautsprecher
- - Für Kopfhörer oder NF-Verstärker
- Material
- Diverses Material
Die GFGF Zeitschrift Funkgeschichte bringt interessante Artikel zu Radios, Funkwesen und Medien. Bei Radiomuseum.org finden Sie die vollständigen Hefte früherer Ausgaben als PDF zum Download.
- von Radiomuseum.org
- Modell: Tonband-Einbauchassis 55C - Holzinger & Co. GmbH, Max -
- Form
- Chassis - Einbaugerät
- Bemerkung
-
Tonbandgerät als Bausatz. Mechanik als Kompletteinheit, Verstärkerteil muss zusammengebaut werden. Doppelspurgerät mit internationaler Spurlage, Bandgeschwindigkeit 9,5 cm/s, Spulengröße max 180 mm,
Siehe auch Holzinger Tonbandgerät 55 K (Kofferausführung).
- Originalpreis
- 360.00 DM
- Datenherkunft extern
- Radio-Praktiker Bücherei, Bd. 79/79a, 2. Auflage 1957, Seiten 223 - 228
- Literaturnachweis
- - - Manufacturers Literature (Holzinger Sonderpreisliste O Dezember 1955 Seite 2-5)
- Autor
- Modellseite von Peter von Bechen † 15.7.19 angelegt. Siehe bei "Änderungsvorschlag" für weitere Mitarbeit.
- Weitere Modelle
-
Hier finden Sie 19 Modelle, davon 18 mit Bildern und 9 mit Schaltbildern.
Alle gelisteten Radios usw. von Holzinger & Co. GmbH, Max - Radio Holzinger (Maho); München