Esagamma IF71 (III Serie)
Imca Radio; Alessandria
- Land
- Italien / Italy
- Hersteller / Marke
- Imca Radio; Alessandria
- Jahr
- 1937/1938
- Kategorie
- Rundfunkempfänger (Radio - oder Tuner nach WW2)
- Radiomuseum.org ID
- 122208
Klicken Sie auf den Schaltplanausschnitt, um diesen kostenlos als Dokument anzufordern.
- Anzahl Röhren
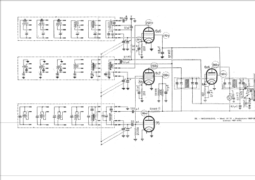
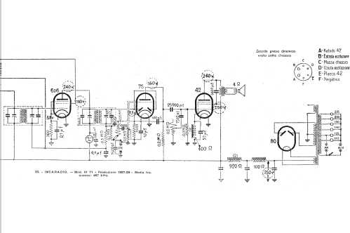
- 7
- Hauptprinzip
- Superhet allgemein; ZF/IF 467 kHz
- Wellenbereiche
- Langwelle, Mittelwelle und mehrere Kurzwellen-Bänder.
- Betriebsart / Volt
- Wechselstromspeisung / 110-275 Volt
- Lautsprecher
- Dynamischer LS, mit Erregerspule (elektrodynamisch)
- Material
- Gerät mit Holzgehäuse
- von Radiomuseum.org
- Modell: Esagamma IF71 - Imca Radio; Alessandria
- Form
- Tischgerät-gross, - Querformat (breiter als hoch oder quadratisch).
- Bemerkung
- Indicatore ottico di sintonia (elettromeccanico). Cambio gamma a tamburo rotante.
- Literaturnachweis
- -- Collector info (Sammler)
- Autor
- Modellseite von Alessandro De Poi angelegt. Siehe bei "Änderungsvorschlag" für weitere Mitarbeit.
- Weitere Modelle
-
Hier finden Sie 94 Modelle, davon 64 mit Bildern und 42 mit Schaltbildern.
Alle gelisteten Radios usw. von Imca Radio; Alessandria
Sammlungen
Das Modell Esagamma befindet sich in den Sammlungen folgender Mitglieder.