- Country
- Italy
- Manufacturer / Brand
- Nova Radio (Novaradio), Officina Costruzioni Elettroacustiche; Milano
- Year
- 1962 ??
- Category
- Broadcast Receiver - or past WW2 Tuner
- Radiomuseum.org ID
- 349060
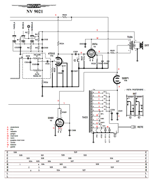
Click on the schematic thumbnail to request the schematic as a free document.
- Number of Tubes
- 6
- Main principle
- Superheterodyne (common)
- Tuned circuits
- 6 AM circuit(s) 9 FM circuit(s)
- Wave bands
- Broadcast, 2 Short Wave plus FM or UHF.
- Power type and voltage
- Alternating Current supply (AC) / 110; 125; 140; 160; 175; 230 Volt
- Loudspeaker
- Permanent Magnet Dynamic (PDyn) Loudspeaker (moving coil) - elliptical
- Material
- Wooden case
- from Radiomuseum.org
- Model: Vocedoro NV9021 - Nova Radio Novaradio, Officina
- Shape
- Tablemodel with Push Buttons.
- Dimensions (WHD)
- 480 x 326 x 235 mm / 18.9 x 12.8 x 9.3 inch
- Notes
- 
        Altoparlante ellittico 170 x 125 mm in Alnico 5 
 Gruppo FM mod. SF5
 Apparecchio Radio simile al mod MD6021 della Magnadyne
- Author
- Model page created by Mario Banfi. See "Data change" for further contributors.
- Other Models
- 
        Here you find 104 models, 71 with images and 65 with schematics for wireless sets etc. In French: TSF for Télégraphie sans fil. 
 All listed radios etc. from Nova Radio (Novaradio), Officina Costruzioni Elettroacustiche; Milano
 
                
                
                
                
                
                
                
                
                
                
               