Klangmeister II (2) RD30
Siemens (& Halske, -Schuckert Werke SSW, Electrogeräte); Berlin, München
- País
- Alemania
- Fabricante / Marca
- Siemens (& Halske, -Schuckert Werke SSW, Electrogeräte); Berlin, München
- Año
- 1962/1963
- Categoría
- Radio - o Sintonizador pasado WW2
- Radiomuseum.org ID
- 24371
Haga clic en la miniatura esquemática para solicitarlo como documento gratuito.
- Numero de valvulas
- 6
- Numero de transistores
- Principio principal
- Superheterodino en general; ZF/IF 460/10700 kHz
- Número de circuitos sintonía
- 6 Circuíto(s) AM 10 Circuíto(s) FM
- Gama de ondas
- OM, OL, OC y FM
- Tensión de funcionamiento
- Red: Corriente alterna (CA, Inglés = AC) / 110; 127; 220 Volt
- Altavoz
- 2 Altavoces
- Material
- Madera
- de Radiomuseum.org
- Modelo: Klangmeister II RD30 - Siemens & Halske, -Schuckert
- Forma
- Sobremesa de botonera.
- Ancho, altura, profundidad
- 620 x 350 x 250 mm / 24.4 x 13.8 x 9.8 inch
- Anotaciones
-
Stereo-NF-Verstärker mit 2 Endstufen je 4 W. Drehbare Ferritantenne (Siferrit), abschaltbar. 2 Oval-Lautsprecher 15 x 26 cm.
Gehäuse in afrikanisch Birnbaum dunkel hochglanz oder Nußbaum natur seidenglanz.
- Peso neto
- 10.7 kg / 23 lb 9.1 oz (23.568 lb)
- Precio durante el primer año
- 449.00 DM
- Ext. procedencia de los datos
- Erb
- Procedencia de los datos
- Handbuch VDRG 1962/1963
- Mencionado en
- -- Original-techn. papers.
- Documentación / Esquemas (1)
- -- Original prospect or advert (Catalogue Comptoir TSF Sud-Est 1963)
- Otros modelos
-
Donde encontrará 2543 modelos, 2154 con imágenes y 1347 con esquemas.
Ir al listado general de Siemens (& Halske, -Schuckert Werke SSW, Electrogeräte); Berlin, München
Colecciones
El modelo Klangmeister II (2) es parte de las colecciones de los siguientes miembros.
Contribuciones en el Foro acerca de este modelo: Siemens & Halske, -: Klangmeister II RD30
Hilos: 1 | Mensajes: 1
Technische Besonderheiten unserer Radiogeräte 1962/63
Die Siemens-«Klangmeister«-Serie umfaßt fünf verschiedene Grundtypen. Während der »Klangmeister IV« (RB30), der »Regalsuper» (RB33) und der »Klangmeister III« (RC30) der Mittel- und Großsuperklasse angehören und im allgemeinen mit der geläufigen Technik ausgerüstet sind, sind die Geräte »Klangmeister I (RL30 Stereo) und »Klangmeister II« (RD30 Stereo) mit technischen Besonderheiten ausgestattet, die hier erläutert werden sollen.
«Klangmeister Il« (RD 30 Stereo)
Dieses Spitzengerät mit 6 Röhren, 2 Dioden und 1 Selen in Vollstereo-Ausführung ist, wie die meisten Geräte, im HF-Teil mit »Standard-Röhrentypen« ausgerüstet. Auf die Auslegung der Schaltung in dieser Stufe braucht nicht eingegangen zu werden, da darin keine nennenswerten technischen Neuheiten zu erwähnen sind.
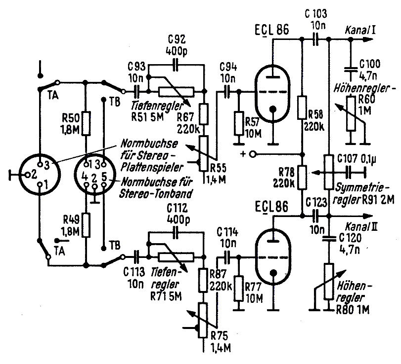
Der NF-Teil ist als Zweikanal-Stereo-Verstärker mit gedruckter Schaltung aufgebaut. Als Endröhren wurden der Typ 2 X ECL86 mit je 4 W Ausgangsleistung je Kanal verwendet. Neu ist der Anschluß des Tiefenreglers R 51/5 M. Bislang wurde die Tiefenregelung für beide Kanäle zwischen NF-Vor- und Endstufe mit einem Doppelpotentiometer in Tandem-Ausführung vorgenommen. Neuerdings wird ein Einfachregler verwendet, der vor die bei Monauralbetrieb parallelgeschalteten Eingänge der NF-Stufen geschaltet ist. Hierzu wurde der Kopplungskondensator in zwei Teilkapazitäten C93/22 n und C92/800 p aufgeteilt und die Wirksamkeit des Kondensators C92 durch die Parallelschaltung des Tiefenreglers regelbar gemacht. In den beiden
Bild 1
Schaltungsauszug RD 30 Stereo;
Stellung »Stereo« (Tonbandgerät oder Plattenspieler)
Endstellungen, Links- oder Rechtsanschlag, wird C92 in einem Fall voll und im anderen Fall überhaupt nicht wirksam. Das bedeutet, daß sich C93 einmal allein oder je nach Stellung des Tiefenreglers mehr oder weniger verkürzt durch C92 ausbilden kann. Die tieferen Tonfrequenzen können auf diese Weise, vom Tiefenregler abhängig, über C93 ungeschwächt, über den eingestellten Widerstandswert von R51 vermindert oder nur über C92, dann aber stark reduziert in den NF-Teil gelangen.
In Stellung «Stereo« ist C93 voll für einen Kanal wirksam, da der Tiefenregler und C92 durch die Taste «Stereo« kurzgeschlossen sind. Von Anschluß 3 und 5 der Normbuchse für Stereo-Tonband oder Stereo-Plattenspieler gelangt das zweikanalige Signal auf getrennten Wegen zu den Eingängen der Vorstufen, wobei bei voller Baßwiedergabe der Tiefenregler umgangen wird. Mit dem Bedienungsknopf des Tiefenreglers kann auch der Symmetrieregler R91/2M bedient werden, da beide Potentiometer wohl elektrisch getrennt, mechanisch aber miteinander gekoppelt sind. Der Symmetrieregler ist wie üblich über beide Kanäle angeschaltet.
Auch die Anschlüsse der Tandem-Höhenregler an die Kanäle wurden wie bisher beibehalten. Einzelheiten sind aus den Schaltungsauszügen zu ersehen.
Der Gegenkopplungszweig wurde mit größter Sorgfalt dimensioniert und wird in Stellung «Hi-Fi« auf das geforderte Klangbild umgeschaltet. Auch der zur Abschirmung abgedeckte Anschlußsockel für einen später anzuschaltenden HF-Stereoadapter auf der Chassisrückseite wurde beibehalten, damit das Gerät jederzeit zum Empfang von HF Stereofoniesendungen benutzt werden kann.
Erstmalig sind in den neuen Stereogeraten 2 Normschaltbuchsen für den Anschluß von Zusatzlautsprechern angebracht, die je nach Steckerstellung die Zusatzlautsprecher zu den eingebauten Lautsprechern hinzuschalten oder aber die Gerätelautsprecher abschalten. In der Praxis hat es sich als Vorzug erwiesen, bei Stereobetrieb zur Erweiterung der Basis die Zusatzlautsprecher allein in Betrieb zu halten. Ein etwaiges «Verwaschen« der verbreiterten Basis durch die Gerätelautsprecher kann so vermieden werden.
Bild 4 Schaltungsauszug RL 30 Stereo; Stellung »Stereo- (Plattenspieler)
Abschließend sind noch vom «Klangmeister II« Messungen an der Klangregelung wiedergegeben, die einen Einblick in die Wirksamkeit der Höhen- und Tiefenregler sowie der «Hi-Fi«-Taste zulassen. Die Messungen sind auf einen Pegel von 1,0 V (1 kHz) Ua in Reglermittelstellung bezogen. Im übrigen wurde jeweils bei Links- und Rechtsanschlag der Höhen- und Tiefenregler und bei ein- und ausgeschalteter «Hi-Fi«-Taste gemessen.
»Klangmeister I« (RL 30 Stereo)
Dieses Gerät mit 9 Röhren, 4 Dioden, 1 Selen ist ein ausgesprochenes Stereo-Luxusgerät mit höchstem technischen Komfort. Erwähnenswert sind die beiden gedehnten Kurzwellenbereiche von 16 bis 100 m (K1: 8,9 bis 18,5 MHz, K2: 2,9 bis 9,2 MHz), autom. UKW-Scharfabstimmung und Gegentakt-Endstufen für jeden Kanal (4 Endröhren ECL86).
Automatische UKW-Scharfabstimmung
Aufgabe dieser Automatik ist es, Frequenzkorrekturen am UKW-Eigenoszillator durchzuführen, sobald thermische oder elektrische Einflüsse zu einer Verstimmung führen sollten. Es gilt, nicht nur die «Eigenwanderung« auszugleichen, das Gerät soll auch »synchron« mit dem jeweils eingestellten Sender laufen. Beim Empfang ausländischer UKW-Stationen ist zuweilen eine Frequenzinkonstanz festzustellen. Da zur besten Wiedergabe eine genaue Abstimmung gehört, bedienen sich ausgesprochene Luxusgeräte auch heute noch teilweise autom. Nachstimmeinrichtungen.

Bild 5
UKW-Abstimmautomatik im »Klangmeister I« RL30 Stereo;
≈ 4,5V gemessen gegen Masse, Taste „Autom“ nicht gedrückt
Das Prinzip ist allgemein vom Fernsehgerät her bekannt. Als Nachstimmelement wird eine Halbleiterdiode in diesem Fall eine Siliziumdiode BA102 — verwendet. In Sperrrichtung betrieben, bildet sich in ihr die sog. Sperrschichtkapazität aus, die, durch die Verstimmung des UKW-Oszillators auf ZF umgesetzt, durch den Ratio-Detektor gegenläufig gesteuert wird. Die sich bildenden Kapazitätswerte werden über einen Trennkondensator dein Oszillator Schwingkreis zugeführt und nehmen direkten Einfluß auf die Oszillator-Eigenfrequenz. Die Nachsteuerung direkt vom Ratio-Detektor aus ist nur deshalb möglich, weil der Sperrwiderstand der Siliziumdiode einen sehr hohen Wert (etwa 1000 MΩ) annimmt und deshalb nur geringe Steuerströme erforderlich sind. Damit mit der Diode auf einer Kapazitätswertbasis gearbeitet werden kann, wird dem positiven Anschluß über den Widerstand R11/10M eine positive Sperrspannung von etwa 4,5 V, gemessen bei nicht gedrückter Taste “Autom“, zugeführt. C 27/3p stellt den Trennkondensator dar, über den die veränderliche Sperrschichtkapazität zum Oszillator-Schwingkreis C9/L5 (Verkürzungs-, Parallel- und Trimmerkapazität weggelassen) gelangt. Die zur Korrektur erforderliche Steuerspannung vom Ratio-Detektor wird zwischen den Punkten R30/470 Ω — Deemphasis D 8 u. R 31/100kΩ und Mitte der Belastungswiderstände R37/15kΩ und R38/10kΩ abgegriffen.
Die Widerstände R7, R8, R9, R10 und R12 in Verbindung mit den Kondensatoren C28, C29, C31 und C32 sieben die Steuerspannung von etwaigen NF- und HF-Resten, damit keine Verkopplungen, Rückwirkungen oder ungewollten Steuereinflüsse auftreten können.
Durch die Taste “Autom.“ (Ruhestellung) kann die Automatik abgeschaltet werden, wenn Handabstimmung von schwachen Stationen, die starken Sendern benachbart sind, durchgeführt werden soll. Dies ist notwendig, da sonst die Automatik unwillkürlich den Oszillator vom schwachen Sender weg- und zum starken Sender hinziehen würde. Der Nachstimmbereich nach beiden Seiten beträgt etwa je eine Kanalbreite. Bei nicht gedrückter Taste ist der Eingang zum Nachstimmzweig an den Widerständen R9 und R10 kurz, geschlossen. Ein Schaltungsauszug gibt den Stromlauf wieder, der nur für die Automatik von Bedeutung ist.
Die gesamte Endstufe und der ZF-Teil sind auch beim »Klangmeister I« mit gedruckter Schaltung aufgebaut. Die Doppel-Gegentakt-Endstufe in dem Stereo-Zweikanal-Verstärker mit je 2 X ECL86 in Gegentaktschaltung je Kanal wird jeweils am 1. Triodensystem zur Vorverstärkung angesteuert. Die Tiefenregelung (Doppelpotentiometer in Tandem-Ausführung) erfolgt unmittelbar vor der Lautstärkeregelung und weicht auch bei diesem Gerät von der bisherigen Anschaltung ab. In Stellung “Sprache“ sind die Schleifer der Tiefenregler abgeschaltet, da zur besseren Sprachverständlichkeit die mittleren und höheren Tonlagen bevorzugt wiedergegeben werden müssen. Die Symmetrierung bei Stereobetrieb über beide Kanäle wird wie üblich nach der NF-Vorstufe durchgeführt und ist durch die Stereotaste bei Monobetrieb abgeschaltet. Auf die Vorstufe folgend, schließt sich das 2. Triodensystem als Phasenumkehrstufe für die Gegentakt-Endstufe an, das phasenrichtige Signale, jeweils von der Anode und Kathode abgenommen, an die Endröhren weitergibt. Erwähnenswert ist die Ausgangsleistung bei Stereobetrieb von etwa 10W je Kanal. Bei monauralem Betrieb, bei dem beide Kanäle vor der Tiefenregelung parallelgeschaltet sind, kann eine Gesamtausgangsleistung von etwa 20W (!) angesetzt werden. Messungen an der Klangregelung zeigen auch hier, mit welchen Reserven dieses Gerät ausgerüstet ist.
Bild 6
Klangregelung beim »Klangmeister II« RD30 Stereo Pegel = 1,0 V (1kHz)
Bild 7
Klangregelung beim »Klangmeister I« RL30 Stereo Pegel = 100mV (1kHz)
Quelle:Siemens Werkstatt-Praxis September 1962
Anexos
- Siemens_WP17_Art2_Bild1 (20 KB)
- Siemens_WP17_Art2_Bild2 (10 KB)
- Siemens_WP17_Art2_Bild3 (11 KB)
- Siemens_WP17_Art2_Bild4 (23 KB)
- Siemens_WP17_Art2_Bild5 (20 KB)
- Siemens_WP17_Art2_Bild6 (25 KB)
- Siemens_WP17_Art2_Bild7 (33 KB)
Pius Steiner, 05.Feb.13





