Stradivari Wu776
Telefunken - Krajowe Zaklady, Warszawa
- Pays
- Pologne
- Fabricant / Marque
- Telefunken - Krajowe Zaklady, Warszawa
- Année
- 1937/1938
- Catégorie
- Radio - ou tuner d'après la guerre 1939-45
- Radiomuseum.org ID
- 119326
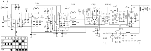
Cliquez sur la vignette du schéma pour le demander en tant que document gratuit.
- No. de tubes
- 6
- Principe général
- Super hétérodyne (en général); 1 Etage(s) BF
- Circuits accordés
- 7 Circuits MA (AM)
- Gammes d'ondes
- PO, GO et OC
- Tension / type courant
- Appareil tous courants (CA / CC) / 120; 150; 220 Volt
- Haut-parleur
- HP dynamique à électro-aimant (électrodynamique) / Ø 24 cm = 9.4 inch
- Matière
- Boitier en bois
- De Radiomuseum.org
- Modèle: Stradivari Wu776 - Telefunken - Krajowe Zaklady,
- Forme
- Modèle de table profil bas (grand modèle).
- Dimensions (LHP)
- 630 x 330 x 275 mm / 24.8 x 13 x 10.8 inch
- Poids net
- 14 kg / 30 lb 13.4 oz (30.837 lb)
- Prix de mise sur le marché
- 630.00 zl
- Source
- - - Data from my own collection
- Littérature
- Zlote Lata Radia, Polen
- D'autres Modèles
-
Vous pourrez trouver sous ce lien 36 modèles d'appareils, 27 avec des images et 13 avec des schémas.
Tous les appareils de Telefunken - Krajowe Zaklady, Warszawa
Collections
Le modèle Stradivari fait partie des collections des membres suivants.