33AW Ch= 5-H-456
Emerson Radio & Phonograph Corp.; New York, NY
- Pays
- Etats-Unis
- Fabricant / Marque
- Emerson Radio & Phonograph Corp.; New York, NY
- Année
- 1933
- Catégorie
- Radio - ou tuner d'après la guerre 1939-45
- Radiomuseum.org ID
- 38450
-
- alternative name: Emerson Television
Cliquez sur la vignette du schéma pour le demander en tant que document gratuit.
- No. de tubes
- 5
- Principe général
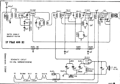
- Super hétérodyne (en général); FI/IF 456 kHz; 1 Etage(s) BF
- Circuits accordés
- 6 Circuits MA (AM)
- Gammes d'ondes
- PO et Police / Maritime (150-200m)
- Tension / type courant
- Appareil tous courants (CA / CC) / 100-135 Volt
- Haut-parleur
- HP dynamique à électro-aimant (électrodynamique)
- Matière
- Boitier en bois
- De Radiomuseum.org
- Modèle: 33AW Ch= 5-H-456 - Emerson Radio & Phonograph
- Forme
- Modèle de table sans poussoirs, modèle cheminée
- Dimensions (LHP)
- 11 x 8 x 5 inch / 279 x 203 x 127 mm
- Remarques
- BC(540-1500kHz) and TROP(1500-3000kHz) bands. Also 220V models. Ingraham Cabinet.
- Poids net
- 3.6 kg / 7 lb 14.9 oz (7.93 lb)
- Source extérieure
- Ernst Erb
- Source du schéma
- Rider's Perpetual, Volume 4 = ca. 1934 and before
- Schémathèque (1)
- Collector's Guide to Antique Radios (6th edition) (Machine Age to J.Vol 2,3 Stein 97/99)
- D'autres Modèles
-
Vous pourrez trouver sous ce lien 2099 modèles d'appareils, 1153 avec des images et 1657 avec des schémas.
Tous les appareils de Emerson Radio & Phonograph Corp.; New York, NY
Collections
Le modèle 33AW fait partie des collections des membres suivants.