Volksempfänger VE 301 Dyn GW
Körting-Radio; Leipzig, später Grassau
- Country
- Germany
- Manufacturer / Brand
- Körting-Radio; Leipzig, später Grassau
- Year
- 1939/1940

- Category
- Broadcast Receiver - or past WW2 Tuner
- Radiomuseum.org ID
- 216722
-
- alternative name: Dietz & Ritter GmbH, Dr.
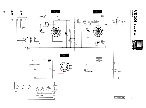
Click on the schematic thumbnail to request the schematic as a free document.
- Number of Tubes
- 3
- Main principle
- TRF with regeneration; 1 AF stage(s)
- Tuned circuits
- 1 AM circuit(s)
- Wave bands
- Broadcast (MW) and Long Wave.
- Power type and voltage
- AC/DC-set / 110-220 Volt
- Loudspeaker
- Permanent Magnet Dynamic (PDyn) Loudspeaker (moving coil)
- Material
- Bakelite case
- from Radiomuseum.org
- Model: Volksempfänger VE 301 Dyn GW - Körting-Radio; Leipzig, später
- Shape
- Tablemodel, high profile (upright - NOT Cathedral nor decorative).
- Dimensions (WHD)
- 273 x 315 x 185 mm / 10.7 x 12.4 x 7.3 inch
- Notes
- Der VE301 Dyn GW ist gewissermaßen die "Luxusausführung" des Allstrom-Volksempfängers mit beleuchteter Linearskala und dynamischem Lautsprecher.
Da nur Rückwand und meist das Typenschild den Hersteller zeigen, kann nicht immer nach diesem sortiert werden. Im übrigen sind die Produkte der verschiedenen Hersteller identisch.
Eine Auflistung aller deutschen Hersteller ist hier zu finden.
- Net weight (2.2 lb = 1 kg)
- 4.4 kg / 9 lb 11.1 oz (9.692 lb)
- Author
- Model page created by Konrad Birkner † 12.08.2014. See "Data change" for further contributors.
- Other Models
-
Here you find 822 models, 675 with images and 473 with schematics for wireless sets etc. In French: TSF for Télégraphie sans fil.
All listed radios etc. from Körting-Radio; Leipzig, später Grassau