Volksempfänger VE301GW
Körting-Radio; Leipzig, später Grassau
- Hersteller / Marke
- Körting-Radio; Leipzig, später Grassau
- Jahr
- 1935–1938

- Kategorie
- Rundfunkempfänger (Radio - oder Tuner nach WW2)
- Radiomuseum.org ID
- 216662
-
- anderer Name: Dietz & Ritter GmbH, Dr.
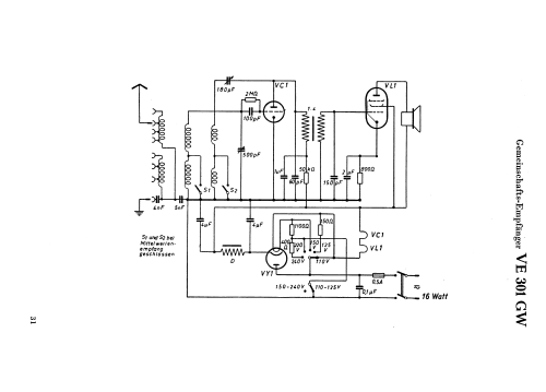
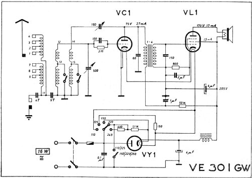
Klicken Sie auf den Schaltplanausschnitt, um diesen kostenlos als Dokument anzufordern.
- Anzahl Röhren
- 3
- Hauptprinzip
- Geradeaus oder Audion mit Rückkopplung; 1 NF-Stufe(n)
- Anzahl Kreise
- 1 Kreis(e) AM
- Wellenbereiche
- Langwelle, Mittelwelle (LW+MW).
- Betriebsart / Volt
- Allstromgerät / 110; 125; 150; 220; 240 Volt
- Lautsprecher
- Magnetischer Lautsprecher, Freischwinger (erst ab 1932 möglich)
- Material
- Bakelit (Pressstoff)
Die GFGF Zeitschrift Funkgeschichte bringt interessante Artikel zu Radios, Funkwesen und Medien. Bei Radiomuseum.org finden Sie die vollständigen Hefte früherer Ausgaben als PDF zum Download.
- von Radiomuseum.org
- Modell: Volksempfänger VE301GW - Körting-Radio; Leipzig, später
- Form
- Tischgerät, Hochformat (höher als quadratisch, schlicht, keine Kathedrale).
- Abmessungen (BHT)
- 280 x 385 x 177 mm / 11 x 15.2 x 7 inch
- Bemerkung
-
VE301GW, das Allstromgerät, welches mit modernen V-Röhren das Gleichstrommodell VE301G ablöste.
Da nur Rückwand und meist das Typenschild den Hersteller zeigen, kann nicht immer nach diesem sortiert werden. Im übrigen sind die Produkte der verschiedenen Hersteller identisch.
Eine Auflistung aller deutschen Hersteller ist hier zu finden.Achtung! Chassis nicht galvanisch vom Netz getrennt!
- Nettogewicht
- 5 kg / 11 lb 0.2 oz (11.013 lb)
- Autor
- Modellseite von Konrad Birkner † 12.08.2014 angelegt. Siehe bei "Änderungsvorschlag" für weitere Mitarbeit.
- Weitere Modelle
-
Hier finden Sie 822 Modelle, davon 675 mit Bildern und 473 mit Schaltbildern.
Alle gelisteten Radios usw. von Körting-Radio; Leipzig, später Grassau
Sammlungen
Das Modell Volksempfänger befindet sich in den Sammlungen folgender Mitglieder.