Volksempfänger VE301Wn
Schaub und Schaub-Lorenz
- País
- Alemania
- Fabricante / Marca
- Schaub und Schaub-Lorenz
- Año
- 1937

- Categoría
- Radio - o Sintonizador pasado WW2
- Radiomuseum.org ID
- 217116
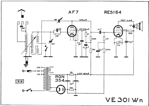
Haga clic en la miniatura esquemática para solicitarlo como documento gratuito.
- Numero de valvulas
- 3
- Principio principal
- RFS con reacción (regenerativo); 1 Etapas de AF
- Número de circuitos sintonía
- 1 Circuíto(s) AM
- Gama de ondas
- OM y OL
- Tensión de funcionamiento
- Red: Corriente alterna (CA, Inglés = AC) / 110-220 Volt
- Altavoz
- Altavoz magnético de membrana libre, sin suspensión. / Ø 24 cm = 9.4 inch
- Material
- Bakelita
- de Radiomuseum.org
- Modelo: Volksempfänger VE301Wn - Schaub und Schaub-Lorenz
- Forma
- Sobremesa alto de forma simple.
- Ancho, altura, profundidad
- 280 x 390 x 158 mm / 11 x 15.4 x 6.2 inch
- Anotaciones
- Der VE301Wn bekam verbesserte Empfangseigenschaften durch Pentodenaudion. Schwenkspule zur Antennenkopplung ersetzt die 7fach angezapfte Käfigspule. Deshalb hat der VE301Wn keine linksseitige Bucht für die vielen Antennenbuchsen. Die Skala erhielt Stationsnamen.
Da nur Rückwand und meist das Typenschild den Hersteller zeigen, kann nicht immer nach diesem sortiert werden. Im übrigen sind die Produkte der verschiedenen Hersteller identisch.
Eine Auflistung aller deutschen Hersteller ist hier zu finden.
- Peso neto
- 5 kg / 11 lb 0.2 oz (11.013 lb)
- Autor
- Modelo creado por Konrad Birkner † 12.08.2014. Ver en "Modificar Ficha" los participantes posteriores.
- Otros modelos
-
Donde encontrará 974 modelos, 833 con imágenes y 691 con esquemas.
Ir al listado general de Schaub und Schaub-Lorenz
Colecciones
El modelo Volksempfänger es parte de las colecciones de los siguientes miembros.