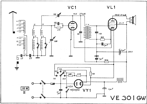
Volksempfänger VE301GW
TeKaDe (TKD), Süddeutsche Telefon-Apparate- Kabel- und Drahtwerke; Nürnberg
- Pays
- Allemagne
- Fabricant / Marque
- TeKaDe (TKD), Süddeutsche Telefon-Apparate- Kabel- und Drahtwerke; Nürnberg
- Année
- 1935–1938

- Catégorie
- Radio - ou tuner d'après la guerre 1939-45
- Radiomuseum.org ID
- 216679
-
- alternative name: Felten & Guilleaume || Südd.Telefon-App., Kabel- und Drahtwerke AG || Telade
- Brand: KD
Cliquez sur la vignette du schéma pour le demander en tant que document gratuit.
- No. de tubes
- 3
- Principe général
- Récepteur TRF - par réaction (régénératif); 1 Etage(s) BF
- Circuits accordés
- 1 Circuits MA (AM)
- Gammes d'ondes
- PO et GO
- Tension / type courant
- Appareil tous courants (CA / CC) / 110; 125; 150; 220; 240 Volt
- Haut-parleur
- HP magnétique à membrane libre (>1932)
- Matière
- Boitier en bakélite
- De Radiomuseum.org
- Modèle: Volksempfänger VE301GW - TeKaDe TKD, Süddeutsche
- Forme
- Modèle de table vertical (pas forme catédrale)
- Dimensions (LHP)
- 280 x 385 x 177 mm / 11 x 15.2 x 7 inch
- Remarques
- VE301GW, das Allstromgerät, welches mit modernen V-Röhren das Gleichstrommodell VE301G ablöste.
Da nur Rückwand und meist das Typenschild den Hersteller zeigen, kann nicht immer nach diesem sortiert werden. Im übrigen sind die Produkte der verschiedenen Hersteller identisch.
Eine Auflistung aller deutschen Hersteller ist hier zu finden.
- Poids net
- 5 kg / 11 lb 0.2 oz (11.013 lb)
- Auteur
- Modèle crée par Konrad Birkner † 12.08.2014. Voir les propositions de modification pour les contributeurs supplémentaires.
- D'autres Modèles
-
Vous pourrez trouver sous ce lien 231 modèles d'appareils, 201 avec des images et 94 avec des schémas.
Tous les appareils de TeKaDe (TKD), Süddeutsche Telefon-Apparate- Kabel- und Drahtwerke; Nürnberg