UKW-Spulensatz in den Rundfunkgeräten von SABA ab 1955. V2.

15
ID: 153685
UKW-Spulensatz in den Rundfunkgeräten von SABA ab 1955. V2. 
27.Nov.07 20:53
0
15

Hans M. Knoll (D)
Redakteur
Beiträge: 2120
Anzahl Danke: 22
Hans M. Knoll

SABA  UKW-Spulensatz in Rundfunkgeräten

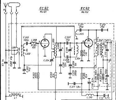
In den Rundfunkgeräten von SABA wurde anfangs die Doppeltriode ECC85 in den UKW Spulensätzen benutzt.

Ab der Serie 6-3 der Saison 1955/56 wurde die Röhre in zwei EC92 aufgelösst

Das obwohl die EC92 nur eine halbe ECC81 ist.  Die Steilheit reduzierte sich von 6,0 mA/V auf 5,6 mA/Volt = 6,66 %

Sie finden als Anlagen einen Text der einiges aufzeigen soll.

Ausserdem habe ich eine Frage aus dem Forum aufgenommen, mit der dort gefragt wird:

warum ist die EC92 (Vorstufe) manchmal mit einem Schirm versehen und dann wieder nicht.

hier die Frage:

Hans M. Knoll


Edit: 14.11.09

Ein Leser machte mich darauf Aufmerksam, dass im Text in der Anlage, zur Schaltung der Vorstufen mit EC92 und ECC85,  ein Denk- oder Schreibfehler steht.

Das ist richtig!

Die Vorstufe ist als neutralisierte Katodenbasis- Schaltung ausgefuehrt, nicht wie ich es schrieb, als Zwischenbasis- Schaltung.

Das ist aber kein Kenntnissfehler sondern ein Leichtsinnsfehler. Nur einer sagt mir das ?

Im nachfolgenden Text vom 14.Okt 09,  zu den SABA UKW- Boxen, stimmt es aber.

Danke dahin! 

Knoll  

Anlagen:

Für diesen Post bedanken, weil hilfreich und/oder fachlich fundiert.

 2
Das Variometer im UKW- Baustein bei SABA ( V4 )  
14.Oct.09 13:46
14

Hans M. Knoll (D)
Redakteur
Beiträge: 2120
Anzahl Danke: 29
Hans M. Knoll

An einer anderen Stelle, extern, hat man die Frage gestellt: Warum gab es bei SABA  Zweifach- und Dreifach- Variometer? Das habe ich dort wie folgt beantwortet.

Als Information stelle ich das auch hier ein.


 Gedanken und Meinungen zu den UKW-Variometern bei SABA ab 1950

 
Als 1949 der UKW- Bereich in Deutschland als zweites Land nach den USA eingefuehrt wurde, hat fast die gesamte Radioindustrie die Technik der AM-Radios auf UKW ausgeweitet. Das heisst, die Mischer- und Vorstufen waren nach den Regeln des KW- Bereiches ausgefuehrt. ECH11 und ECH42 waren daher in fast allen Radios zu finden.
Ausnahmen waren GRUNDIG mit der ECF12 die als Vorstufe und additiver Mischer in den Typen der Oberklasse eingesetzt wurden.
 
Bei SABA begann die UKW Ära im UKW- Einbausuper S     ebenfalls mit einem multiplikativen Mischer, ohne Vorstufe mit der ECH42.
Dieser Einbausuper wurde als Nachruestsatz aber auch ab Werk in den Modellen des Jahres 1950 eingebaut, in der Typennummer findet man ein „U“ als Hinweis auf den Einbau ab Werk.
 
Weil man Anfangs davon ausging, dass UKW Empfang nur bis zum Horizont möglich sei, war die Lösung mit einer ECH42 zunächst als ausreichend angesehen worden.
 
Die nachfolgenden Modelle der deutschen Radioindustrie, brachten eine Vielfalt von Lösungen um dem Makel der ECH42 als Anfangsstufe zu übergehen. Man kann sagen. Es gab nichts was es nicht gab.
 
Anders bei SABA. Mit der neuen Generation des Jahrgangs 1951/52, mit den Modellen Schwarzwald, Bodensee und Konstanz, hat man eine Technik eingeführt, die grob gesehen bis zum Ende der Röhren im Radio und genau betrachtet in der Transistortechnik massgebend war.
Gemeint ist damit, eine im Eingang und Ausgang abgestimmte HF- Vorstufe, dazu eine additive Mischstufe, die zunächst mit einer Pentode arbeitete. Mit dem Erscheinen der UKW- Triode EC92 im Jahr 1953# 1  wurde die Mischstufe mit dieser Triode bestueckt wie einige Zeit später auch die Vorstufe. 
 
Die ersten Modelle hatten ein Dreifach- Variometer, dem eigentlich nur Vorteile anhaften. Lediglich die Mechanik musste im Hause gelöst werden, während man Drehkos einkaufen konnte.
 
 
 
Bodensee 52 W
 
 
 
 
 
Auch die Mechanik hat nach meiner Meinung, SABA  ab 1953 mit dem Glassstab, genial und zuverlaessig  gelöst.
Das Bild zeigt die erste Version noch ohne den Glasstab
 
Obwohl im laufe der Jahre mit UKW_ Boxen veraendert wurden (mussten) hat sich die erste Loesung durchgesetzt, eben Schwarzwälder Präzision!
 
Bei späteren Nachrüstbausteinen, dem UKW- Super S III und S V, hat man aus Preisgründen auf das Dreifach- Variometer zu Gunsten eines Zweifachtyps verzichtet.
 
 
 
Hier der SIII mit Zweifach-Variometer und der Glasstabloesung
 
Was hat das für Vorteile bzw. Nachteile?
 
Ein HF- Vorstufe mit einer Pentode, hat den Vorteil eines Eingangswiderstandes im Kilo- Ohm- Bereich. Damit lässt sich eine Aufwärtstransformation der 300 (240) Ohm Antenne an das G1 der Vorstufe realisieren. Soll das nennenswert sein, kann der Eingangskreis nicht so breit wie das UKW- Band mit 12,5 Mhz sein. Er muss, wenn er schmäler und gewinnbringend sein soll, abgestimmt werden.
Daher kommt das Dreifach- Variometer.
Bei S III und S V ist also ein Kompromiss eingegangen worden.
Jeder kann das probieren wenn er im unteren oder oberen Teil des 100Mhz Bandes, an der Eingangsspule nachgleicht. Faktor zwei an Empfindlichkeit ist da drin. Ob das nun eine Rolle spielt muss jeder selbst entscheiden. Saba hat das bis auf ganz billige Typen die mit nur einer EF80 arbeiteten, konsequent zu Gunsten der hohen Qualität durchgezogen. 
 
Mit dem Erscheinen der Triode EC92 in den Vorstufen von UKW- Empfängern, hat sich das Problem der Breitbandigkeit von selbst erledigt.
Eine Gitterbasis- Stufe hat einen Eingangswiderstand im 100 Ohm- Bereich, das eine 1:1 Anpassung bis max. 1:3 notwendig wird. Der Kreis ist breit genug, ohne Einbussen bei der Empfindlichkeit.
 
Warum hat dann Saba auch bei der EC92 und der ECC85 einen Abgestimmten Antenneneingang?
Auch hier hat SABA einen schwierigen aber hochwertigen Weg beschritten, indem als Vorstufe eine neutralisierte Triode arbeitet, die einen hohen Eingangswiderstand besitzt. Wobei wir wieder bei der oben genannten Pentodenschaltung mit einem abgestimmten Antennenkreis angelangt sind. Der Vorteil der Pentode im Eingang, ohne den Nachteil des Stromverteilungsrauschen dieser Pentode.
Bei einfachen Modellen wie der SABINE wurde wie schon bei Super S III und S V, eine Breitbandlösung im Antenneneingang vorgesehen.
 
 
 
 
 
Farblich markiert am 14.11.09
 
Sabine von 1956 Drehko-Abstimmung, Eingang mit Zwischenbasis- Schaltung.
 
Aber auch dort, ist SABA nicht den einfachen Weg gegangen und ein Gitterbasis- Stufe einfachster Art vorgesehen, sondern eine festneutralisierte Zwischenbasis- Stufe gewählt, diese hat wie ihr Name vermuten lässt, von jeder Schaltung was, also von der Katoden- oder Gitter- Basis etwas mitbekommen. Die erste SABINE hatte Drehkoabstimmung, die Nachfolger, dann ein Dreifach-  Variometer. Die Zwischenbasis- Stufe:  ist aber keine SABA- Entwicklung, sondern einer der technischen Standards in der UKW Technik.
 
Als Resümee kann man sagen, SABA ging stets der teuren, aufwändigen aber auch technisch anspruchsvollen Weg in der Technik der UKW- Bausteine.
 
Zum Schluss noch zu den Hilfswicklungen an den Variometerspulen.
Das Eingangsvariometer trägt als Transformator, eine Eingangs- und Ausgangsspule die logischerweise abgestimmt sind. Dabei ist nicht gemeint jede für sich, es ist eben eine abgestimmte Spule mit einem galvanisch getrennter Anzapfung. (aufwärts)
 
Im Oszillator, findet man bei Schaltungen  wie hier, mit der EF42 und EF80 nur eine Spule. Der Oszillator arbeitet in einer kapazitiven Dreipunktschaltung, in der die Phasenumkehr im Kreis erfolgt. (Literatur gibt es ausreichend dazu) Auch bei Uns
Mit dem Einsatz einer Triode als Mischer und Oszillator, wurde das dem Gitter abgewande Ende der Kreisspule für die Endämpfungsschaltung gebraucht, mit deren Hilfe der niedrige Innenwiderstand der Triode, welcher den ZF – Kreis bedämpft, kompensiert oder beseitigt wird.
 
 
 
 
  Hier eine typische UKW-Box
 
 
Infos zur ZF-Enddaempfung, finden Sie hier, am Anfang des Thread.
 
Die Phasenumkehr muss daher mit einer Rückkopplungsspule a la’ Meisner, wie z. B. im Villingen W4  erfolgen.
 
Hans M. Knoll 10.2009
 
#1. genauer  ist Saison 1952/53 (Hinweis H. Nagel)
 
Text in BLau markiert am 14.11.09  jetzt als Version V4.
 
 
 

Für diesen Post bedanken, weil hilfreich und/oder fachlich fundiert.

 3
Korrekturen und Hervorhebungen 
14.Nov.09 23:17

Hans M. Knoll (D)
Redakteur
Beiträge: 2120
Anzahl Danke: 42
Hans M. Knoll

Im Teil 1 der jetzt V2 heist, wurde ein Fehler verbessert.

Die Anlagen 2 sind jetzt gültig.


Im Teil  2 (jetzt V4)  der diesen Fehler nicht enthaellt, wurde der schon immer richtige Text farblich hervorgehoben.

Es geht um die Schaltungstechnik der Vorstufen, Die im Teil1  als als Zwischenbasis- Schaltung benannt sind, aber in Katodenbasis- Schaltung ausgefuehrt sind.

 Im Teil 2 ist das schon immer richtig.

Ich bitte um Beachtung und ein Dankeschoen an einen Leser der nur als Gast hier liest!

Hans M. Knoll

 

Anlagen:

Für diesen Post bedanken, weil hilfreich und/oder fachlich fundiert.

 4
Dieser Thread wurde automatisch ins "Talk" verschoben. 

Dieser Frage-Post (oder -Thread) wurde wegen Nichtbeantwortung automatisch verschoben, weil im "Talk" die Chance auf eine Antwort wesentlich höher ist als im ursprünglichen Board.

verschoben von Board »Schaltungstechnik allgemein« am 22.Nov.09 09:45 von automatically 

 5
Dieser Thread wurde manuell zurück verschoben weil er eine gültige Antwort erhielt. 

verschoben von Board »* TALK, talk, talk - nur für Mitglieder sichtbar« am 09.Dec.09 22:54 von Ernst Erb 

 6
Fragezeichen entfernt 
11.Dec.09 14:21
2965 from 13096

Hans M. Knoll (D)
Redakteur
Beiträge: 2120
Anzahl Danke: 18
Hans M. Knoll

Bei SABA UKW- Mischteilen kommt es oft vor, dass eine EC92 in der Misch-Oszillatorstufe versagt, in der Vorstufe aber noch brauchbar ist.

Einen der Gruende finden Sie hier: 

knoll

Für diesen Post bedanken, weil hilfreich und/oder fachlich fundiert.